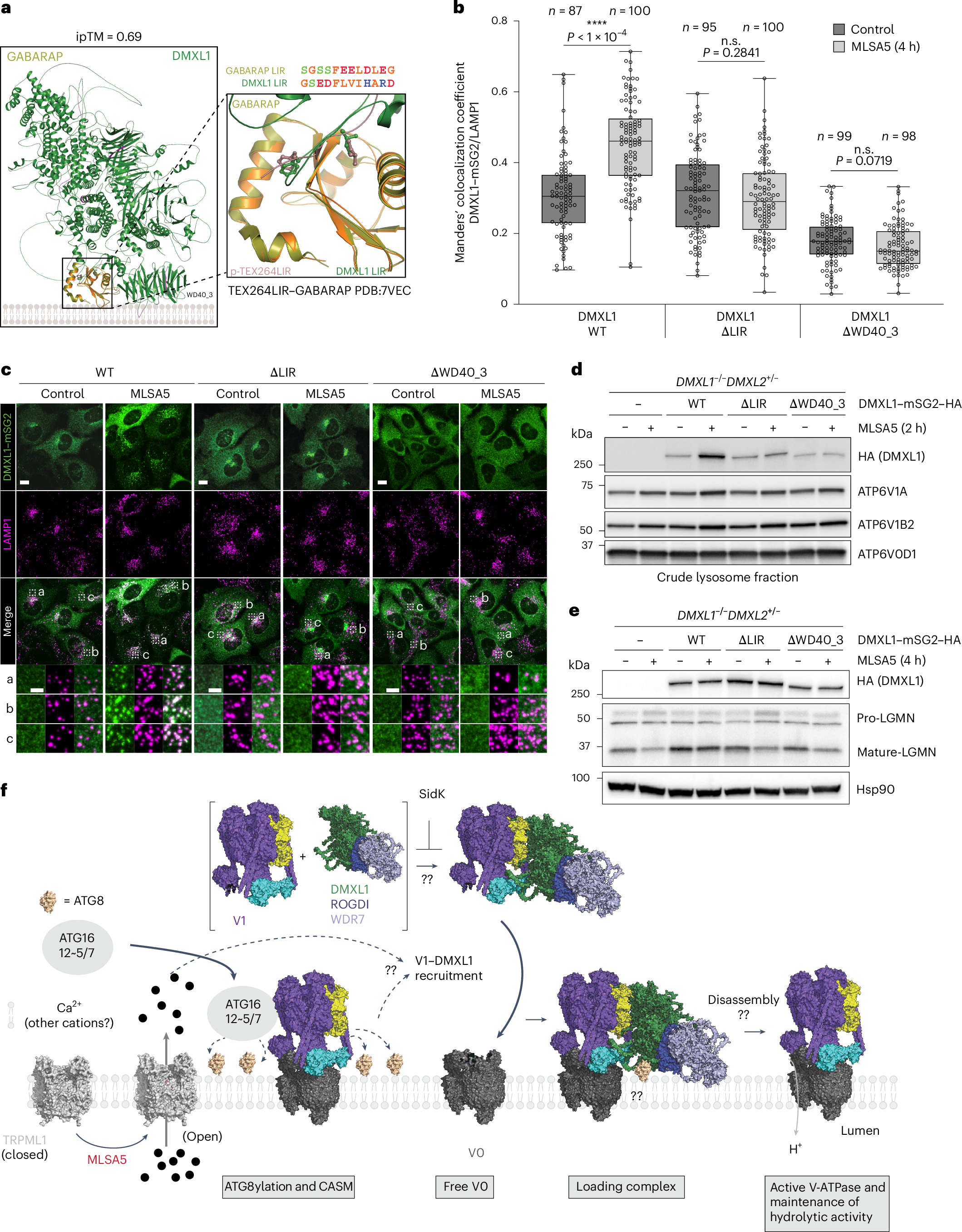
Fig. 8: Mechanistic insights into CASM-dependent recruitment of DMXL1 to lysosomes.
From: DMXL1 promotes recruitment of V1-ATPase to lysosomes upon TRPML1 activation

a, Predicted interaction of candidate DMXL1 LIR (residues 2695–2698, FLVI) and GABARAP. Locations of other candidate LIR motifs are shown in magenta. Locations of the Phe and Val residues in the DMXL1 LIR overlap with the LIR of TEX264 bound to GABARAP (PDB: 7VEC)66. b,c, Analysis of lysosomal localization of DMXL1–mSG2–HA WT, ΔLIR and ΔWD40_3 proteins in response to TRPML1 activation. c shows confocal images of cells subjected to immunofluorescence with or without MLSA5 treatment (2 h). Scale bar, 10 µm; inset scale bar, 3 µm. b shows quantification of colocalization between DMXL1 and LAMP1. Quantification was based on the number of cells indicated on the plot, from three independent experiments. The box represents the 25th to 75th percentiles, whiskers extend from the minimum to maximum values and the line represents the median. Statistical significance was assessed using unpaired two-sided Student’s t-test. ****P ≤ 0.0001; n.s., not significant. d, Crude lysosome fractions from the indicated cell lines, with or without MLSA5 (2 h), were probed with the indicated antibodies. The result is representative of three independent experiments. e, Immunoblot analysis of LGMN processing in U2OS DMXL1−/−DMXL2+/− cells reconstituted with WT, ΔLIR or ΔWD40_3 DMXL1–mSG2–HA, with or without MLSA5 (4 h). The result is representative of three independent experiments. f, Working model. TRPML1 in the closed form is unable to allow passage of cations. Binding of the agonist MLSA5 enables cations release, which promotes recruitment of the ATG8ylation machinery to pre-existing V-ATPase on lysosomes. The ATG8ylation machinery (composed of ATG16L1 (ATG16), the E1 enzyme ATG7 and the ATG12-ATG5 conjugate, referred to as 12-5/7) promotes ATG8 conjugation to the lysosomal limiting membrane (CASM), which is a prerequisite for the recruitment of DMXL1–V1-ATPase complexes to the lysosome where it facilitates assembly of V1-ATPase on pre-existing V0-ATPase, forming functional proton pumps to maintain lysosomal pH. Currently, whether DMXL1 directly binds ATG8 proteins in response to CASM is unclear, as indicated by ‘??.’ After V-ATPase assembly, the DMXL1 complex is presumably recycled to the cellular pool. The signaling mechanisms underlying lysosomal recruitment as well as release of the DMXL1 complex from a fully assembled V-ATPase are unclear.