Extended Data Fig. 1: Quantitative proteomics captures recruitment of proteins to lysosomes upon TRPML1 activation, related to Fig. 1.
From: DMXL1 promotes recruitment of V1-ATPase to lysosomes upon TRPML1 activation

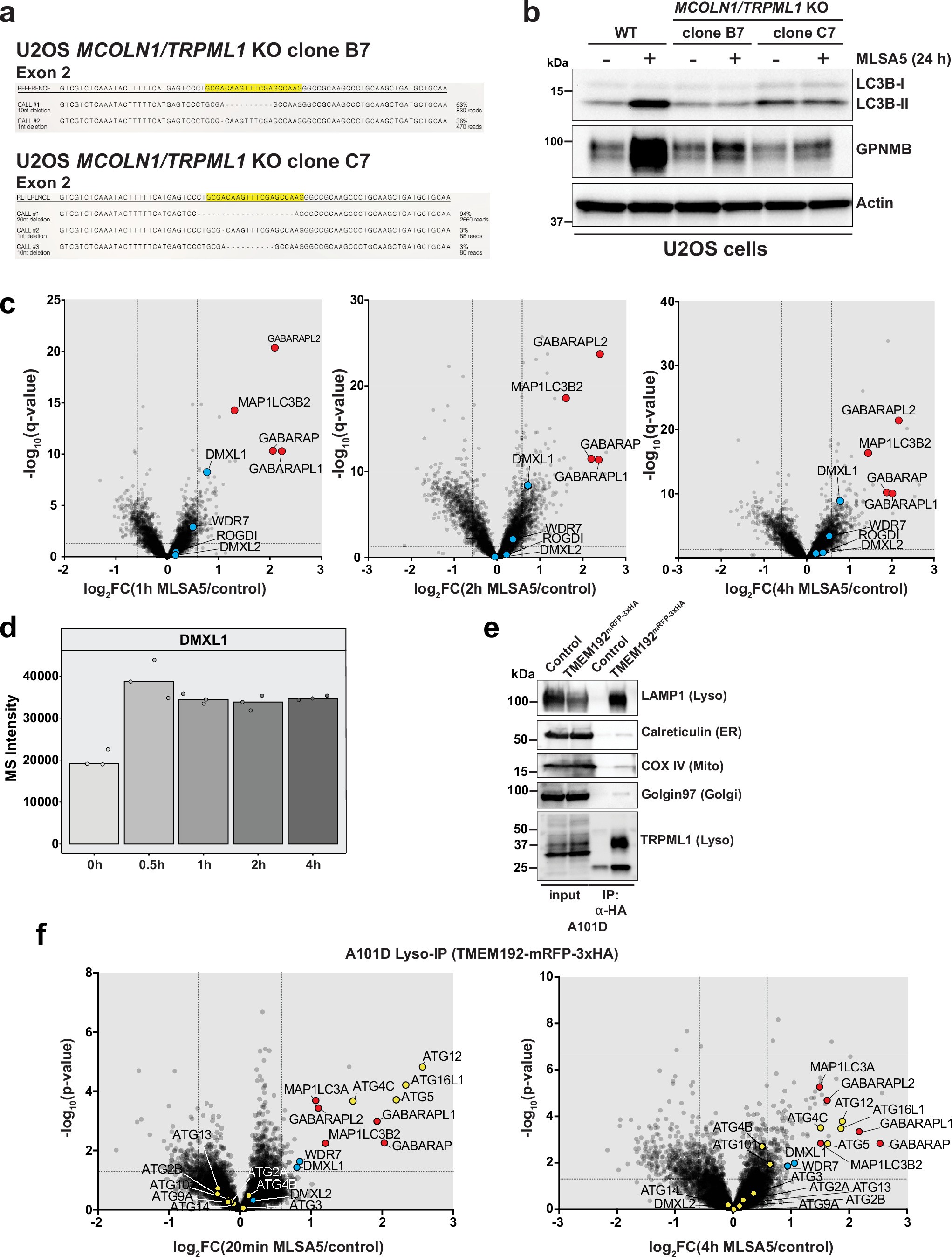
a, Gene editing of MCOLN1 in U2OS cells was performed using CRISPR-Cas9, generating out of frame deletions in exon 2, as based on MiSeq analysis of the locus in B7 and C7 clones. Yellow highlighted sequence indicates the position of the gRNA target. b, The indicated WT and MCOLN1 KO U2OS cell lines were treated with MLSA5 (24 h) or left untreated and whole cell extracts were analyzed by immunoblotting with the indicated antibodies. Blot is representative of three independent experiments. c, Volcano plot [log2FC versus -log10(q-value)] for Lyso-IP from U2OS cells treated with MLSA5 for 1, 2 or 4 h compared with untreated cells. d, TMT reporter ion intensity for DMXL1 in Lyso-IP samples from cells treated with MLSA5 for 0, 0.5, 1, 2, or 4 h. Each point indicates the intensity of DMXL1 in one of three biological replicate experiments, with the average shown by the bars. e, Validation of Lyso-IP in A101D melanoma cell line. Cell extracts from A101D cells stably expressing TMEM192-mRFP-3xHA were used for Lyso-IP (α-HA immunoprecipitation). Input and Lyso-IP samples were analyzed by immunoblotting with the indicated antibodies. Blot is representative of three independent experiments. f, Volcano plot [log2FC versus -log10(p-value)] for Lyso-IP from A101D cells treated with MLSA5 for 20 min (left) and 4 h (right) compared with untreated cells, showing enrichment of DMXL1 and WDR7 (blue points), ATG8 proteins (red points) and ATG8ylation machinery (yellow points). P values were calculated using a two-sided Student’s t-test and was not adjusted for multiple comparisons.