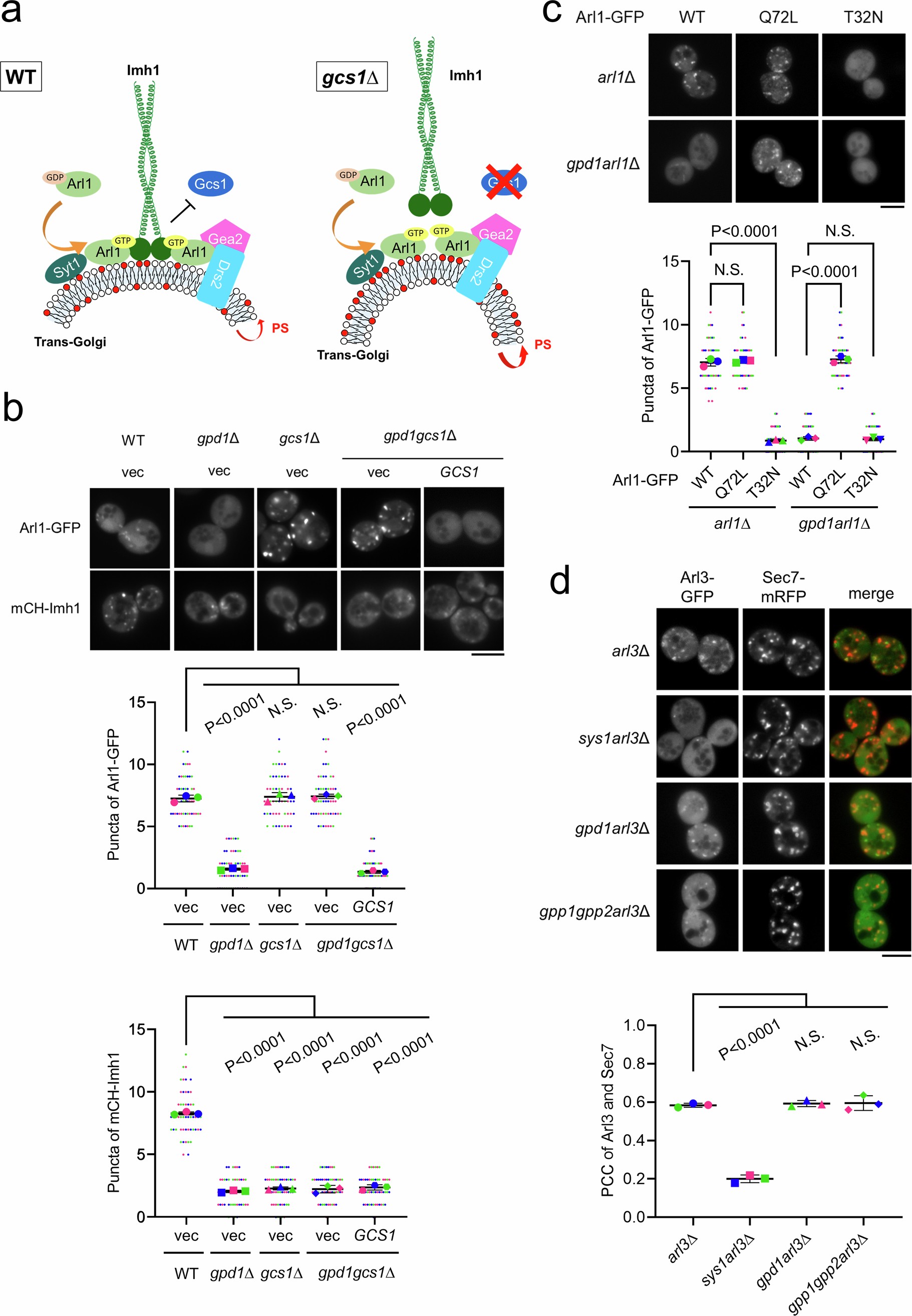
Extended Data Fig. 2: Gpd1 regulates the localization of Imh1.
From: Glycerol mediates crosstalk between metabolism and trafficking through the golgin Imh1

(a) Diagram of Imh1 stabilizing the Arl1-Imh1 complex by inhibiting Gcs1, which catalyzes GTP hydrolysis. Activated Arl1 recruits downstream Imh1 and forms a stable complex, which prevents Gcs1 from promoting GTP hydrolysis. PS, phosphatidylserine. (b) Arl1 localization is restored in gpd1gcs1∆ cells. Arl1-GFP or mCH-Imh1 was expressed in the indicated strains. Live cells were observed in mid-log phase. The number of mCH-Imh1 and Arl1-GFP puncta was determined using ImageJ Fiji software (N = 3, n = 50). Data are presented as the mean ± SD of three independent experiments. (N.S., not significant; one-way ANOVA with Dunnett’s post hoc multiple comparison test, WT cells were used as reference) Scale bar, 5 μm. (c) Arl1Q72L-GFP maintains Golgi localization in gpd1∆ cells. Arl1-GFP, Arl1Q72L-GFP (constitutively active), or Arl1T32N-GFP (constitutively inactive) was expressed in arl1∆ and gpd1arl1∆ cells. Live cells were observed in mid-log phase. The number of Arl1-GFP puncta was determined using ImageJ Fiji software (N = 3, n = 50). Data are presented as the mean ± SD of three independent experiments. (N.S., not significant; one-way ANOVA with Dunnett’s post hoc multiple comparison test, Arl1-GFP in arl1∆ or gpd1arl1∆ cells were used as reference) Scale bar, 5 μm. (d) The localization of Arl3 is not affected in glycerol-deficient cells. Arl3-GFP and Sec7-mRFP were co-expressed in the indicated cells. Live cells were observed in mid-log phase. The ratio of colocalization between Arl3 and Golgi marker Sec7 was quantified (N = 3, n = 50). PCC, Pearson’s correlation coefficient. The data are presented as the mean ± SD of three independent experiments. (N.S., not significant; one-way ANOVA with Dunnett’s post hoc multiple comparison test, WT strain was used as reference). Scale bar, 5 μm.