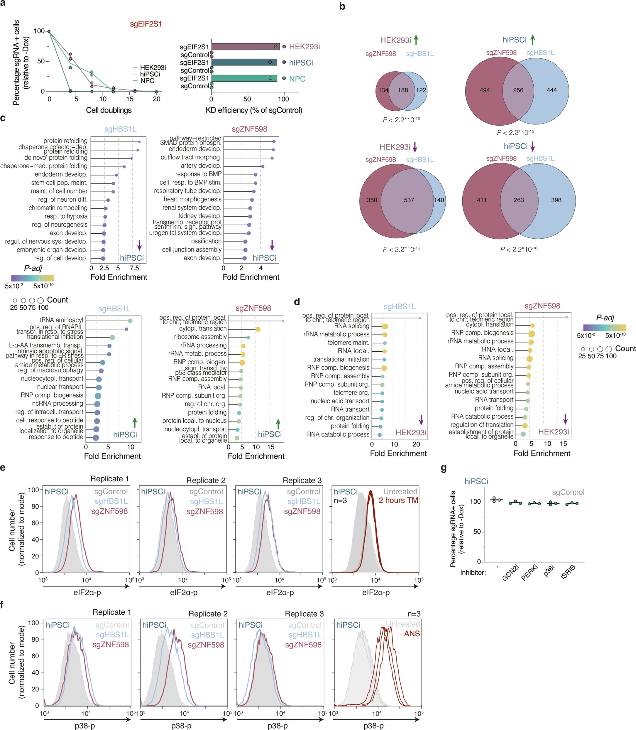
Extended Data Fig. 5: Analysis of stress pathway activation in different cellular contexts.

a, Growth assays of cells transduced with a sgRNA targeting EIF2S1 in HEK293i, hiPSCi, or NPC cells (n = 2 biological replicates; line: average) and knockdown efficiency measurements of target genes compared to a non-targeting control (sgControl) by quantitative RT-PCR (n = 2 biological replicates, each with n = 3 technical replicates). b, Venn diagrams of overlap between genes upregulated or downregulated in HEK293i or hiPSCi depleted for ZNF598 or HBS1L by CRISPRi (p-values from one-tailed Fisher’s exact test). c,d, Gene ontology (GO) enrichment in differentially expressed mRNAs using the “Biological Process” function in ClusterProfiler (one-tailed Fisher’s exact test with Benjamini-Hochberg correction, P-adj ≤ 0.01) in knockdown hiPSCi (b) or HEK293i (c). e, f, Flow cytometry analysis of eIF2α phosphorylation (d) and p38 phosphorylation (e) upon depletion of ZNF598 or HBS1L in hiPSCi in comparison to cells transduced with a non-targeting sgRNA (sgControl; n = 3 biological replicates; matched samples). hiPSC treated with 2.5 µg tunicamycin (TM) for 2 hours to induce the ISR or with 0.05 mg/l anisomycin (ANS) for 15 minutes to induce the RSR served as a positive control. g, Growth assays of hiPSCi expressing a non-targeting sgRNA (sgControl, day 6) in the absence (-) or presence of inhibitors of GCN2 (GCN2i, A-92, 1.25 µM), PERK (PERKi, GSK2606414, 4 nM), p38 (p38i, SB203580, 1 µM), or the ISR (ISRIB, 50 nM) in comparison to uninduced controls (n = 3 biological replicates).