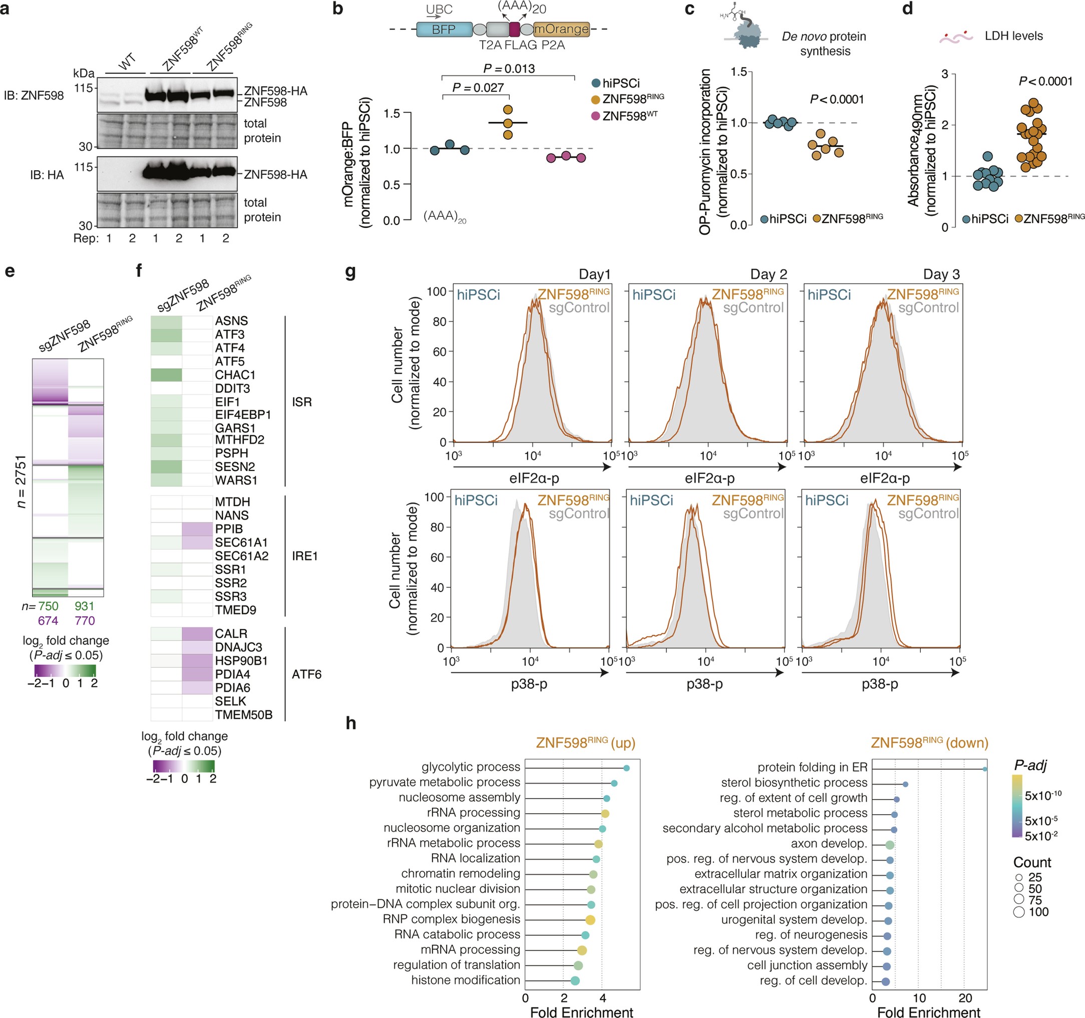
Extended Data Fig. 6: ZNF598RING expression in human stem cells induces cytotoxicity but not through the ISR.

a, Immunoblot analysis of wild-type hiPSCi and hiPSC transduced with cDNA encoding HA-tagged wild-type (ZNF598WT) or C29S/C32S (ZNF598RING) ZNF598 (n = 2 biological replicates). b, Stalling readthrough of reporters containing an AAA-encoded stretch of twenty lysines (AAA20) in control hiPSCi and hiPSCi transduced with ZNF598WT or ZNF598RING cDNA. The median fluorescence intensity for BFP and mOrange was quantified by flow cytometry ( > 20,000 cells/ analysis) and normalized to average values for the hiPSCi control (n = 3 biological replicates; P-values from unpaired two-tailed t-test). c, Global protein synthesis measurements by OP-Puromycin and AF647 detection. Median fluorescence intensity was quantified by flow cytometry ( > 10,000 cells/ analysis) and normalized to average values for the control (n = 6 biological replicates; p-values from unpaired two-tailed t-test). d, Lactate dehydrogenase (LDH) measurements in culture supernatants from wild type or ZNF598RING-expressing hiPSCi two days after transduction. Values were normalized to supernatant from wild type hiPSCi (n = 4 technical replicates and 5 biological replicates; P-values from unpaired two-tailed t-test). e,f, Differential gene expression analysis in hiPSCi upon ZNF598 knockdown (sgZNF598) in comparison to a non-targeting sgRNA (sgControl), or in ZNF598RING-expressing hiPSCi in comparison to untransduced hiPSCi (n = 2 biological replicates). (e) Heatmap of mRNAs differentially expressed in at least one context (two-sided Wald test; P-adj ≤ 0.05; n = 2289). (f) Heatmap of a subset from (e) showing genes associated with the ISR. g, Flow cytometry analysis of eIF2α (top) or p38 (bottom) phosphorylation upon ZNF598RING expression in hiPSCi in comparison to cells transduced with a non-targeting sgRNA (sgControl; n = 2 biological replicates) on day 1-3 after transduction. h, Gene ontology (GO) enrichment in differentially expressed mRNAs from (e) using the “Biological Process” function in ClusterProfiler (one-tailed Fisher’s exact test with Benjamini-Hochberg correction, P-adj ≤ 0.01).