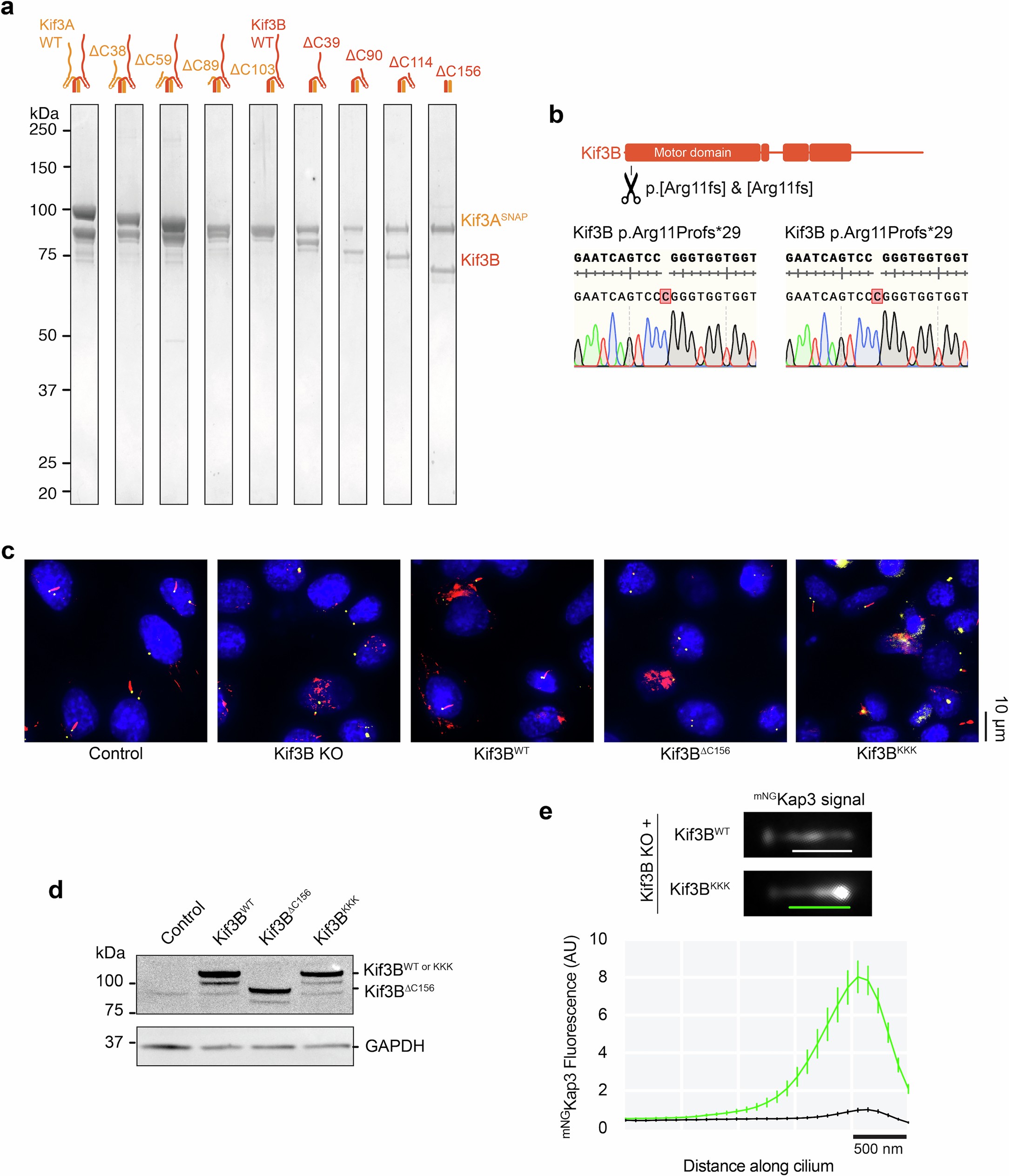
Extended Data Fig. 2: Purification of Kif3AB constructs, CRISPR knockout of Kif3B, and Kap3 imaging in cilia.
From: Regulation of kinesin-2 motility by its β-hairpin motif

a, SDS-PAGE of purified Kif3AB constructs (post size-exclusion chromatography) with indicated C-terminal truncations. b, Genotype for homozygous Kif3B KO cell line, with insertions highlighted by alignment with the reference sequence. Clones were extensively Sanger sequenced to determine genotype (representative traces shown). c, Immunofluorescence images of cilia in Kif3B KO cell lines and cell lines stably expressing Kif3BWT, Kif3BΔC156 and Kif3BKKK. Cells were stained for gamma tubulin (yellow), acetylated tubulin (red) and DAPI (blue). d, Western blot showing expression of FLAG-tagged Kif3BWT, Kif3BΔC156 or Kif3BKKK in Kif3B KO cells, detected using anti-FLAG. GAPDH used as loading control. e. Top, representative images of mNeonGreen (mNG) tagged Kap3 in background of unlabelled Kif3BWT and Kif3BKKK constructs expressed in Kif3B KO cells. Bottom, plot of average mNG-Kap3 fluorescent signal from line scans along the cilium length (bars in top panel indicate distance analyzed). Kif3BWT background, black. Kif3BKKK background, green. Values are normalized relative to Kif3BWT peak value. Traces show mean intensity ± s.e.m.; n = 39 (Kif3BWT), 31 (Kif3BKKK) cilia measured from three technical replicates.