Extended Data Fig. 6: Deadenylation activities of mutant Ccr4-Not complexes.
From: Phosphorylation-dependent tuning of mRNA deadenylation rates

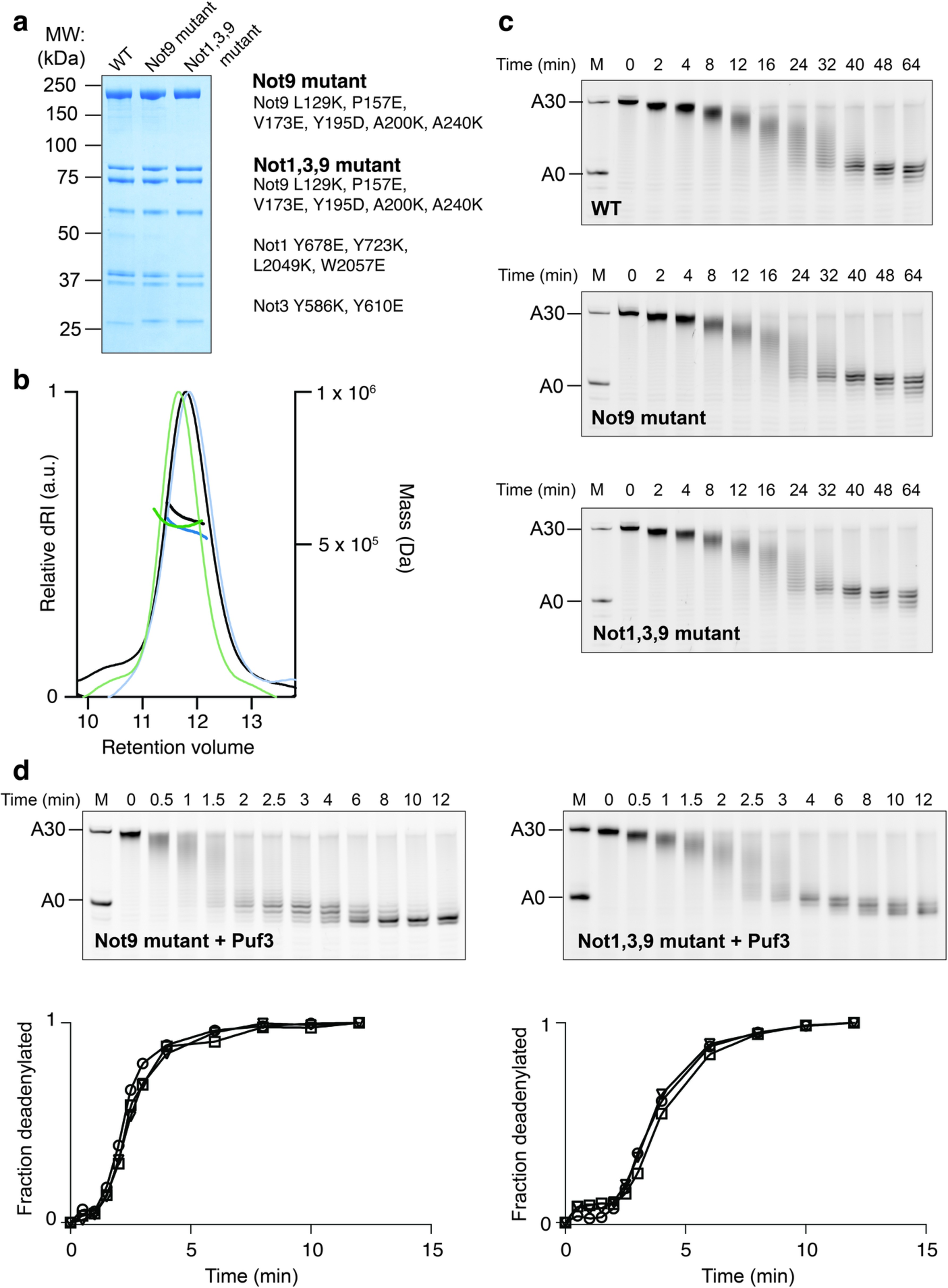
(a) Coomassie-stained SDS-PAGE analysis of purified recombinant Ccr4-Not complexes carrying indicated mutations in conserved SLiM binding sites, as detailed in Extended Data Fig. 5. Purification of mutant complexes were each performed once. M, molecular weight marker. (b) Size exclusion chromatography coupled to multiangle light scattering analysis of mutant complexes, showing that all complex variants are intact and monodisperse. 100 µl of each complex was injected on a Superose 6 increase 10/300 gl column at 200 nM and analyzed using an inline coupled light scattering instrument. Peak traces (WT: Black, Not9 mutant: blue, Not1,3,9 mutant: green) show the normalized differential refractive index with the calculated mass plotted as lines (right axis). (c) Deadenylation assays of 100 nM Ccr4-Not mutant complexes alone (without Puf3) on a substrate RNA containing a PRE and a 30-nt poly(A) tail, showing that there are no differences in intrinsic activity. (d) Representative deadenylation assays and corresponding densitometry analysis of assays performed in triplicate of indicated Ccr4-Not mutant complexes in the presence of WT Puf3 (related to Fig. 3d).