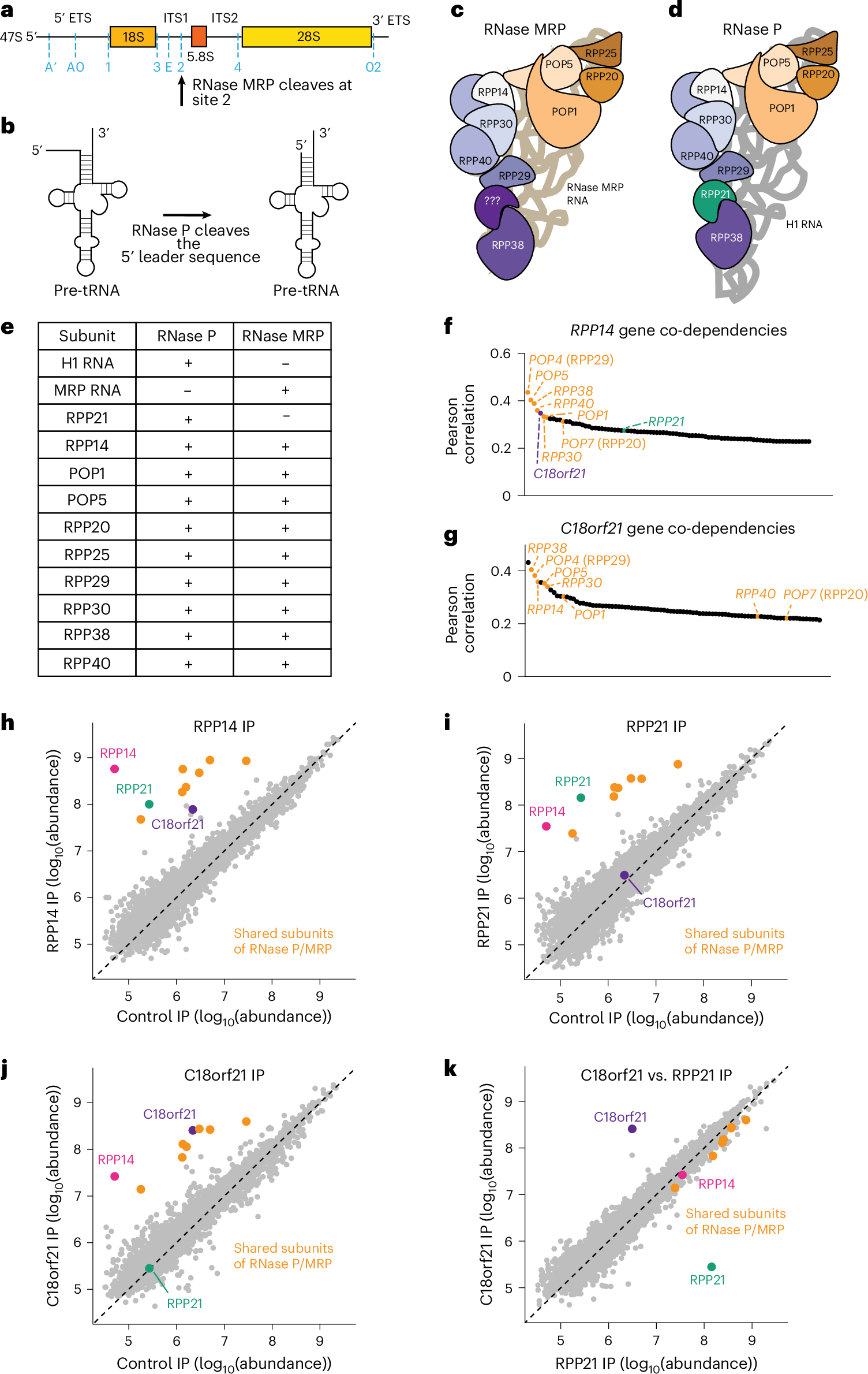
Fig. 1: C18orf21 is associated with the shared subunits of the RNase P and RNase MRP complexes.
From: RNase MRP subunit composition and role in 40S ribosome biogenesis

a, A schematic of the 47S rRNA transcript. Endonucleolytic cleavage sites in the ETS and ITS are marked in blue. RNase MRP cleaves at site 2 in ITS1. b, A schematic of a precursor tRNA before and after the cleavage of the 5′ leader sequence by RNase P. c, A cartoon representation of RNase MRP. d, A cartoon representation of RNase P. e, Subunits that are found in the RNase P complex, the RNase MRP complex or both complexes. f, The genes with the highest Pearson correlation coefficients to RPP14. These coefficients are acquired from the CRISPR–Cas9 targeting effect scores in the DepMap database (DepMap Public 24Q2). The shared RNase P and MRP components are shown in orange, C18orf21 is shown in purple and RPP21 is shown in green. g, The genes with the highest Pearson correlation of CRISPR–Cas9-based targeting effect scores to C18orf21 in the DepMap database (DepMap Public 23Q4). The shared RNase P and MRP components are shown in orange. h, Scatter plot showing the abundance of the proteins detected in RPP14–GFP compared to control GFP IP–MS experiments. The shared components of the RNase P/MRP complexes are highlighted in orange, except RPP14 which is shown in pink. C18orf21 is highlighted in purple and RPP21 is highlighted in green. i, The same as in h except comparing RPP21–GFP to control GFP immunoprecipitation. j, The same as in h except comparing C18orf21–GFP to control GFP immunoprecipitations. k, The same as in h except comparing C18orf21–GFP to RPP21–GFP immunoprecipitations.