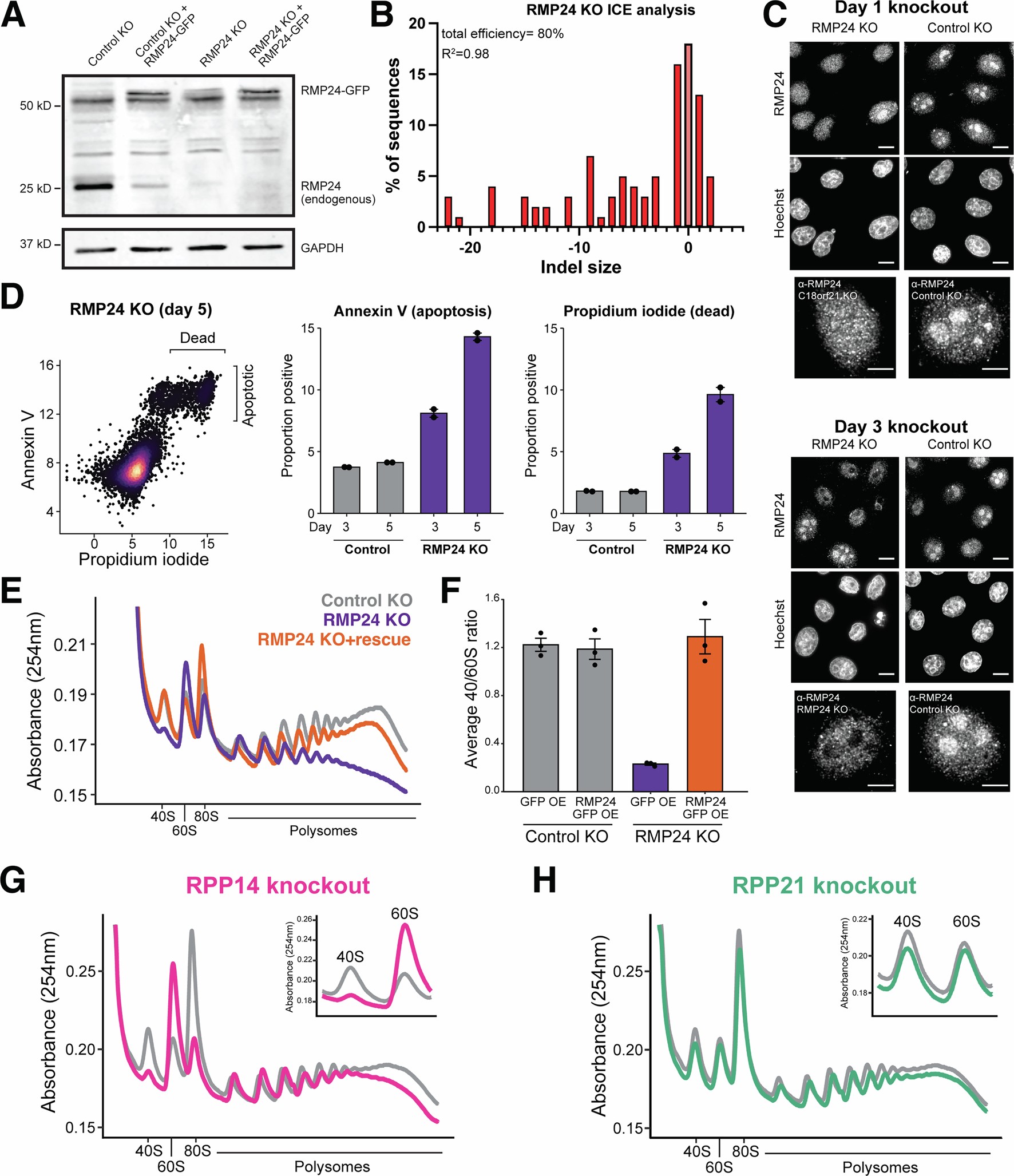
Extended Data Fig. 5: Loss of RMP24 induces apoptosis and leads to defects in ribosome biogenesis.
From: RNase MRP subunit composition and role in 40S ribosome biogenesis

(a) A representative western blot from two biological replicates showing the expression levels of RMP24 in the indicated cell lines. (b) Sanger sequencing-based ICE (Synthego) analysis79 of genomic DNA extracted from HeLa cells three days after RMP24 knockout. The y-axis depicts the frame of the indel and the x-axis depicts the percentage of sequences with that frame. (c) Representative immunofluorescence images from three biological replicates taken of either control or RMP24 knockout cells stained with a polyclonal RMP24 (C18orf21) antibody. The scale bar represents 20 µm in the zoomed-out view and 5 µm in the zoomed-in view. (d) Left: A representative scatter plot from two biological replicates showing propidium iodide (x-axis) and annexin V (y-axis) staining after five days of RMP24 knockout. Dead/apoptotic cells are highlighted with brackets. Middle: A bar graph showing the proportion of positive annexin V stained cells after 3 or 5 days of either control or RMP24 knockout. Right: A bar graph showing the proportion of positive propidium iodide stained cells after 3 or 5 days of either control or RMP24 knockout. (e) Representative polysome profile obtained from three biological replicates from the fractionation of cell lysates obtained from cells where a RMP24 construct hardened against the sgRNA with a C-terminal GFP was ectopically expressed in RMP24 knockout cells. The traces for control and RMP24 knockout cells are taken from Fig. 5c for comparison with the ectopic rescue. (f) Quantitation of the 40S to 60S ribosomal subunit ratio in the indicated conditions from experiments performed in triplicate. The error bars represent the standard error of the mean. (g) Representative polysome profile from three biological replicates obtained from the fractionation of cell lysates obtained from RPP14 knockout cells. The inset in the top right is zoomed in to highlight the 40S to 60S ribosome ratio. (h) Representative polysome profile from three biological replicates obtained from the fractionation of cell lysates obtained from RPP21 knockout cells. The inset in the top right is zoomed in to highlight the 40S to 60S ribosome ratio.