Fig. 2: C18orf21 (RMP24) is a subunit of the RNase MRP complex.
From: RNase MRP subunit composition and role in 40S ribosome biogenesis

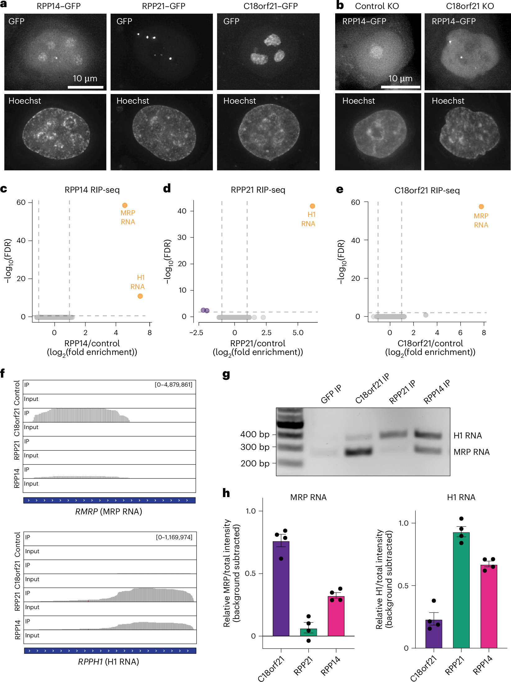
a, Representative Z-projected images from three biological replicates, taken by live-cell imaging, of cells ectopically expressing C-terminally GFP-tagged versions of C18orf21, RPP21 or RPP14. Images were deconvolved, and each set of images is scaled differently to highlight localization of each component. b, Representative Z-projected images from three biological replicates taken by live-imaging cells that ectopically express C-terminally GFP-tagged RPP14 and are targeted with either a control guide (HS1 locus) or a guide targeting C18orf21. Images were deconvolved, and each image is scaled differently to highlight the differences in localization that were observed. c, Volcano plot showing the log10(FDR) on the y axis and fold enrichment on the x axis obtained from RPP14–GFP compared to control GFP RIP–RNA-seq experiments performed in duplicate. d, The same as in c except for RPP21–GFP compared to control GFP RIP-seq experiments. e, The same as in c except for C18orf21–GFP compared to control GFP RIP-seq experiments. f, RNA-seq read-coverage plots displaying the RMRP or RPPH1 reads that were enriched in the GFP control, C18orf21, RPP14 and RPP21 immunoprecipitations. g, Representative agarose gel stained with ethidium bromide showing the results of RIP–RT–PCR experiments. h, Quantitation of the integrated pixel intensity of either the intensity of the RNase MRP RNA band (left) or H1 band (right) with the GFP RIP–RT–PCR background signal subtracted. The y axis shows the ratio of the background subtracted integrated intensity of either MRP RNA or H1 RNA to the sum of intensities for both RNA species. The error bars represent the s.e.m. from four replicates.