Fig. 5: Loss of RMP24 leads to defects in ribosome biogenesis.
From: RNase MRP subunit composition and role in 40S ribosome biogenesis

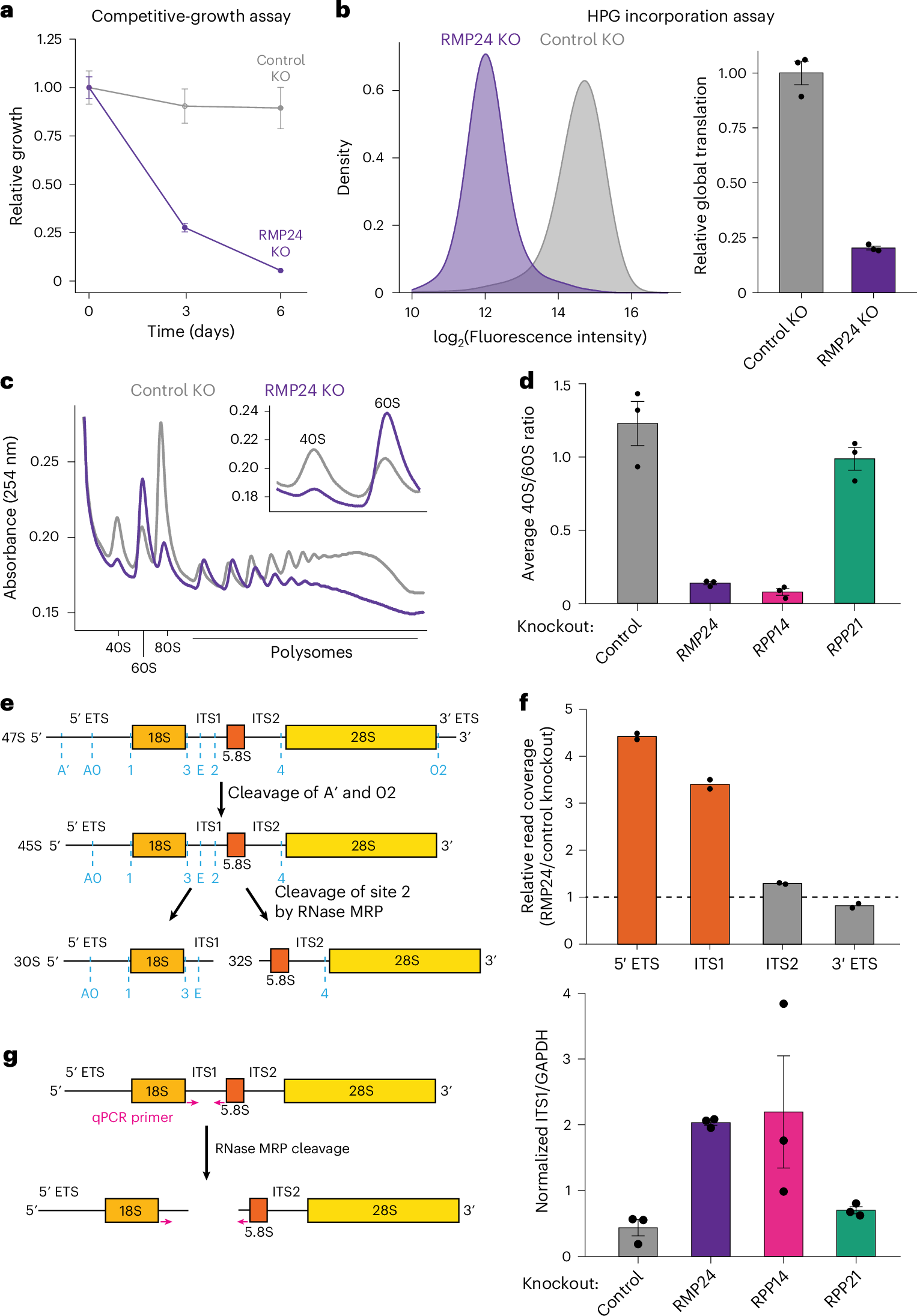
a, A plot showing the relative growth of either RMP24-knockout cells (purple) or control knockout cells (gray) relative to control cells over time. Error bars indicate the s.e.m. from three biological replicates. b, A histogram generated by measuring the fluorescence intensity of HPG incorporated cells by flow cytometry (left). The average HPG signal in each condition is quantified. The error bars represent the s.e.m. from three biological replicates, and statistics were derived from Student’s t-test (P = 0.0001). c, An overlay of the polysome profiles obtained from the fractionation of cell lysates separated on a 10–50% sucrose gradient. The inset on the top right shows a magnified view of the 40S and 60S traces. d, Quantification of the ratio of 40S to 60S ribosomes obtained from polysome gradients, with the indicated gene knocked out by CRISPR–Cas9 targeting. The error bars represent the s.e.m. from three biological replicates. e, Schematic outline of the primary rRNA maturation pathway in HeLa cells3. f, Quantitation of RNA-seq data showing the relative read coverage of different domains of the 45S rRNA transcript obtained from RNA isolated from RMP24-knockout cells and HS1-knockout control cells. Each point represents a single biological replicate. g, Left, schematic showing the qPCR scheme to determine the abundance of uncleaved ITS1. Right, quantitation of the ITS1 signal normalized to the GAPDH signal from qPCR experiments performed on RNA extracted from the indicated knockout cell lines. The error bars represent the s.e.m. from three biological replicates. Two-sided Student’s t-tests were used for statistical analysis.