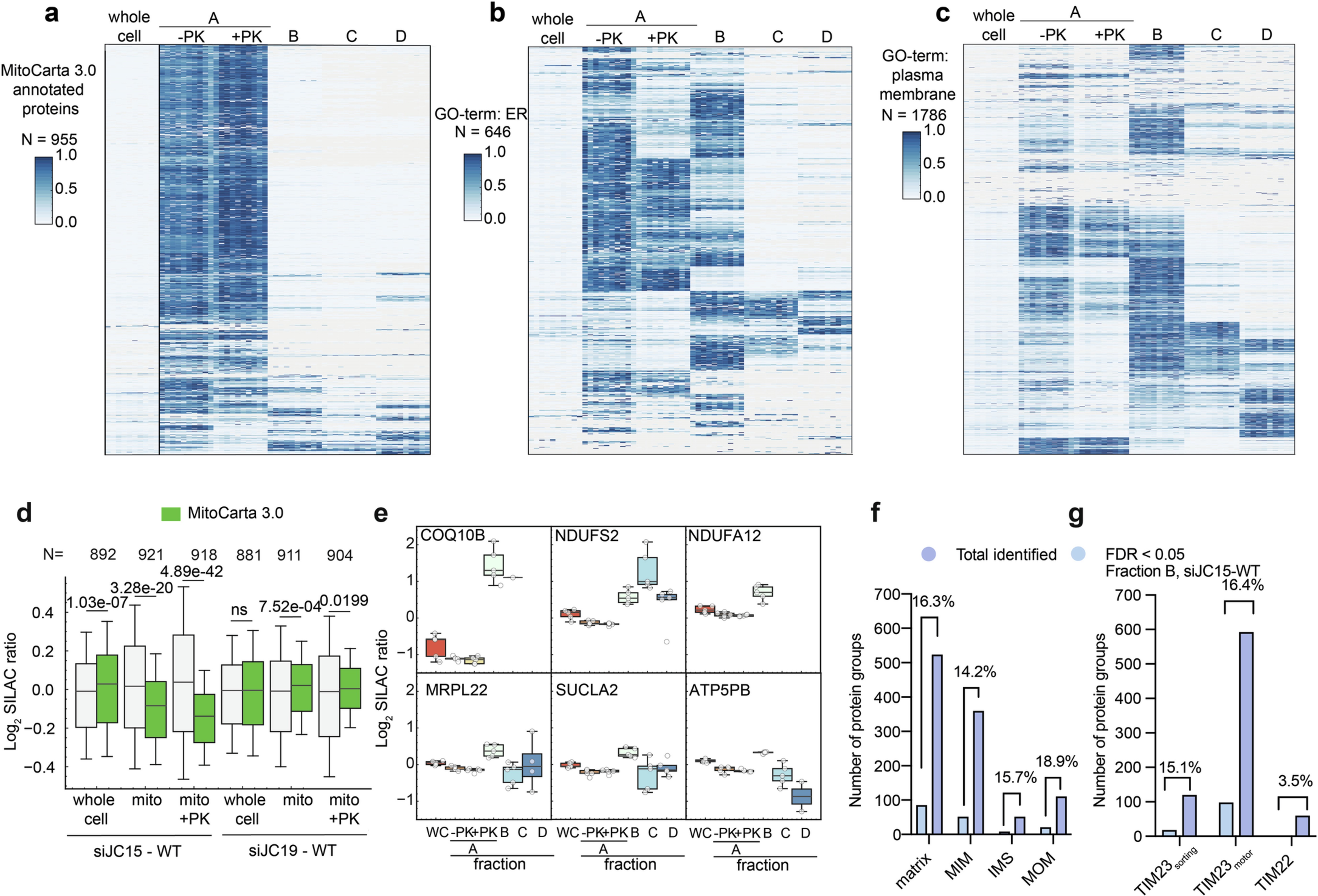
Extended Data Fig. 8: Mitochondrial proteins relocalize to the ER.
From: Stress adaptation of mitochondrial protein import by OMA1-mediated degradation of DNAJC15

a, Heat map showing the intensity-based absolute quantification values of all MitoCarta 3.0-annotated proteins in all extracted fractions according to Fig. 6a (n = 5, biologically independent samples). b, Heat map showing the intensity-based absolute quantification values of all proteins annotated with the GO-term ‘ER’ in all extracted fractions according to Fig. 6a (n = 5, biologically independent samples). c, Heat map showing the intensity-based absolute quantification values of all proteins annotated with the GO-term ‘plasma membrane’ in all extracted fractions according to Fig. 6a (n = 5, biologically independent samples). d, Boxplot visualizing the distribution of selected mitochondrial proteins (MitoCarta 3.0) and all identified proteins in the whole cell and in the mitochondrial fractions, which were treated with Proteinase K (PK) when indicated. Two-sided Mann-Whitney U-test was performed. Quantile box plot show median, 25th and 75th percentiles, whiskers show minimum and maximum values after outlier removal (defined as distance from median 0.5 * IQR, outliers not shown) (n = 5, biologically independent samples). e, Panel of significantly downregulated proteins in the mitochondrial fraction treated with PK, that were also significantly upregulated in the 40,000xg fraction upon depletion of DNAJC15 (FDR < 0.05, n = 5, biologically independent samples). Quantile box plot show median (center line), 25th and 75th percentiles, whiskers show minimum and maximum values (1.5 * IQR distance from median, outliers not shown). f, Fraction of significantly changed mitochondrial proteins (FDR < 0.05) within all identified proteins according to the submitochondrial localization of MitoCarta 3.0. g, Fraction of significantly changed mitochondrial proteins (FDR < 0.05) within all identified proteins according to their mitochondrial protein import45.