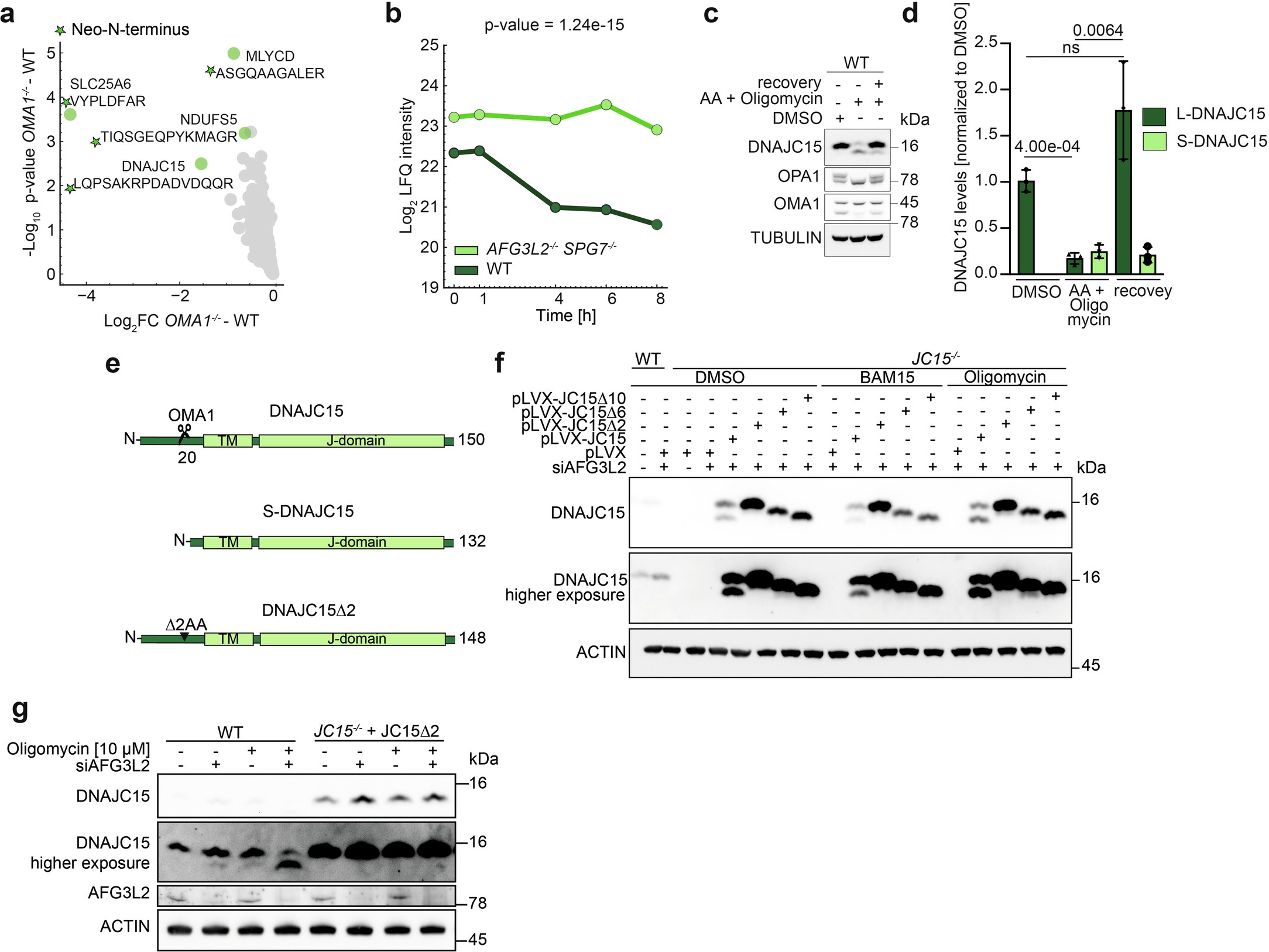
Extended Data Fig. 1: OMA1 cleaves DNAJC15 at AA position 19.
From: Stress adaptation of mitochondrial protein import by OMA1-mediated degradation of DNAJC15

a, Volcano plot of the Neo-N-terminal proteome of wild-type (WT) and OMA1−/− HeLa cells, highlighting significantly affected mitochondrial proteins in green (permutation-based FDR < 0.05; MitoCarta 3.0). (n = 5, biologically independent samples). P values (y-axis) were calculated using an unpaired two-sided t-test. b, Stability of DNAJC15 in WT and AFG3L2−/− SPG7−/− HeLa cells (FDR < 0.05; n = 5, biologically independent samples). P value for the interaction time x genotype was calculated using a random mixed linear model (not corrected for multiple testing). c, Western Blot analysis of WT HeLa cells treated with Antimycin A (AA, 100 nM) and Oligomycin (100 nM) for 16 h. Media was changed after treatment for additional 24 h containing no stress-inducing agents. d, Relative DNAJC15 levels of (c) normalized to DMSO control. Data are means ± s.d. (n = 3, biologically independent samples). P values were calculated using a two-sided unpaired t-test. e, Schematic representation of the different DNAJC15 variants (TM = transmembrane domain). f, Western blot analysis of WT and DNAJC15−/− HeLa cells, which transiently express DNAJC15 or DNAJC15 variants lacking two (19/20), six (17-22) or ten (15-24) amino acids. After siRNA-mediated depletion of AFG3L2 for 72 h and treatment with oligomycin (10 µM) or Bam15 (10 µM) for 2 h, cells were analyzed by SDS-PAGE and immunoblotting (n = 1). g, Western blot analysis of WT and DNAJC15−/− HeLa cells stably expressing DNAJC15Δ2 following treatment with siRNA directed against AFG3L2 for 72 h and with oligomycin (10 µM) for 16 h as indicated (n = 1).