Extended Data Fig. 2: Genetic interactions of DNAJC15 with DNAJC19 and TIMM17A.
From: Stress adaptation of mitochondrial protein import by OMA1-mediated degradation of DNAJC15

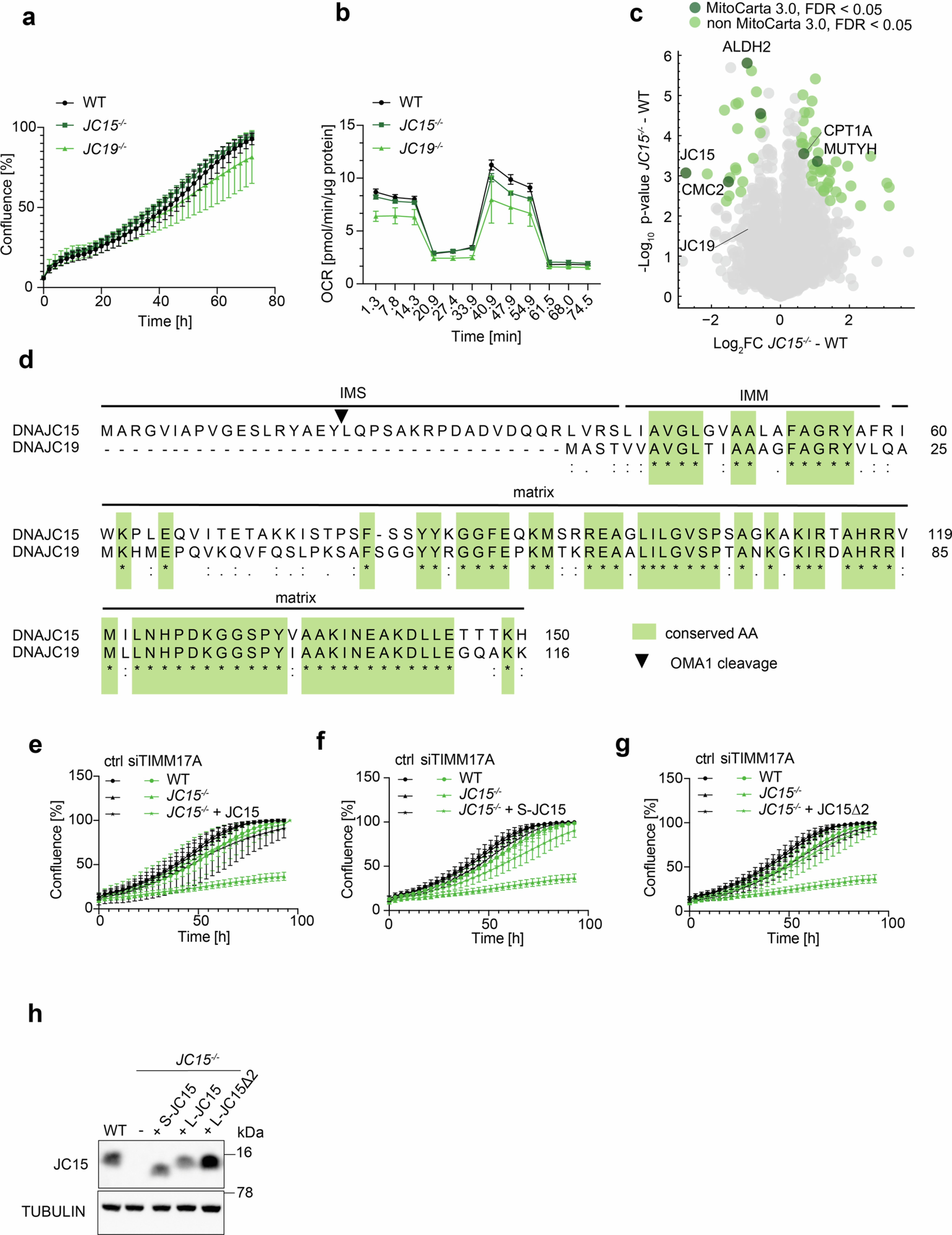
a, Cell growth of wild-type (WT), DNAJC15−/−, and DNAJC19−/− HeLa cells (n = 3, biologically independent samples). Data are presented as means ± s.d. b, Oxygen consumption rate (OCR) of WT, DNAJC15−/−, and DNAJC19−/− cells after the addition of oligomycin, FCCP, and antimycin A and rotenone (n = 3, biologically independent samples). c, Volcano plot of cellular proteome of WT and DNAJC15−/− HeLa cells. Significantly affected proteins (FDR < 0.05) are shown in green, significantly changed MitoCarta 3.0-annotated proteins in dark green (n = 5, biologically independent samples). P values (y-axis) were calculated using an unpaired two-sided t-test. d, Sequence alignment of human DNAJC15 and DNAJC19. Conserved amino acids are highlighted in green. IMS, intermembrane space; IMM, inner mitochondrial membrane. e–g, Growth of wild-type (WT) cells, DNAJC15−/− cells and DNAJC15−/− cells expressing (e) DNAJC15 (JC15), (f) cleaved DNAJC15 (S-JC15) or (g) DNAJC15Δ2 (JC15Δ2), which were treated with siRNA targeting TIMM17A for 72 h (n = 3, biologically independent samples). Data are presented as means ± s.d. h, Expression of DNAJC15 variants in different HeLa cell lines monitored by SDS-PAGE and immunoblotting.