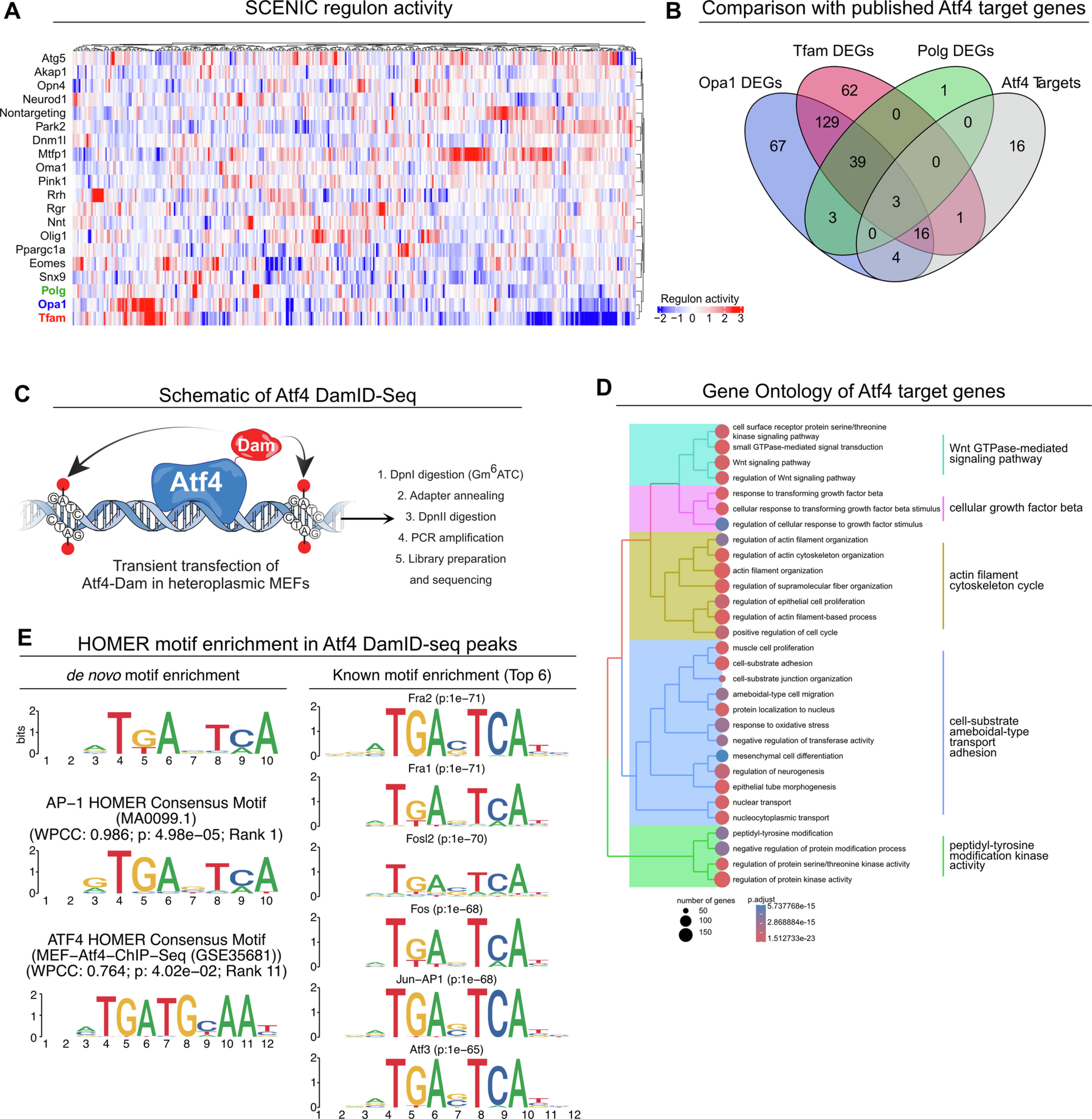
Extended Data Fig. 8: ATF4 DamID-seq in heteroplasmic MEFs.

(A) Regulon activity following SCENIC analysis. Average AUC scores were calculated for each gRNA group; all regulons identified are shown and also listed in Supplementary Table 7. (B) Intersection of Tfam, Opa1 and Polg KO MitoPerturb-Seq DEGs (post-Mixscape analysis) with a published list of high-confidence ATF4 target genes. (C) Schematic of ATF4-DamID-seq in heteroplasmic MEFs. Adapted, with permission, from ref. 87., under a Creative Commons Attribution 4.0 International License. (D) Significantly enriched Gene Ontology (GO) terms, grouped by biological process, identified in the ATF4 target genes. One-sided Fisher’s exact test with Benjamini-Hochberg correction for multiple comparisons. (E) Motif enrichment analysis of ATF4 DamID-seq peaks. De-novo motif discovery (left) identified a top-ranked motif matching the AP-1 consensus (Fos::Jun; Rank 1) as well as the canonical ATF4 motif in the HOMER database, representative of ATF4-CEBPG heterodimer binding (Rank 11). Known motif enrichment (right) shows high prevalence of AP-1 family members. P-values denote significance of enrichment; WPCC, Weighted Pearson correlation coefficient.