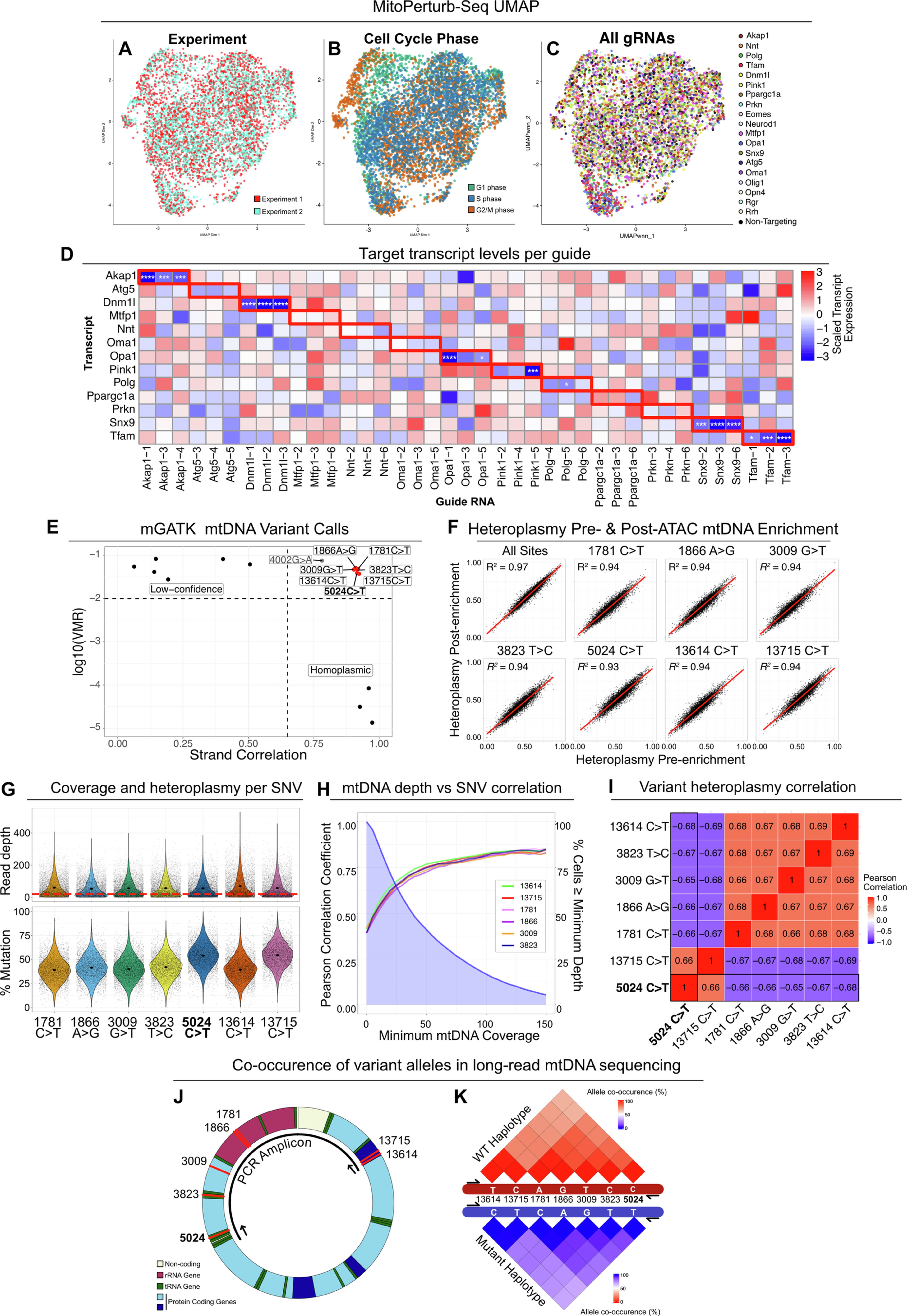
Extended Data Fig. 4: Data-integration, gRNA efficiency, co-segregation of heteroplasmic mtDNA variants.

(A-C) UMAPs of the integrated MitoPerturb-Seq dataset, WNN clustered following cell cycle regression from RNA-seq. Cells are colored by technical replicate (A), cell cycle phase (B) and target gene gRNA assignment (C). (D) Scaled transcript levels for each target gene across all perturbation groups, split by individual gRNA assignment. Expression values normalized per-column. Two-tailed t-tests comparing target transcript expression in the relevant perturbation group vs NT gRNA group, * p < 0.05, *** p < 0.001, **** p < 0.0001. (E) High-confidence heteroplasmic variants present in the m.5024 C > T MEFs, identified by mgatk. Seven variants (red) were previously reported, with an additional variant, m.4002 G > A, likely to be a clone-specific de novo mutation not present in the mouse strain. (F) Correlation of per-cell heteroplasmy calls pre- and post-mtDNA enrichment from the scATACseq library at read-depth ≥20 for each individual SNV and all 7 sites combined. (G) Per-cell read depth (top) and heteroplasmy (bottom) at each of the seven main variant sites (SNVs). Heteroplasmy distributions match the reported linkage of m.5024 C > T in cis with m.13715 C > T and in trans with m.1781 C > T, m.1866A > G, m.3009 G > T, m.3823 T > C and m.13614 C > T58. On the heteroplasmy plot, only cells with mtDNA coverage ≥20 (indicated by the red line on the upper panel) at the corresponding SNV position are shown. (H) Pearson correlation coefficients (left axis) between heteroplasmy calls at each SNV and m.5024 C > T with increasing minimum read depth threshold (horizontal axis). Blue shaded area indicates the percentage of cells above the depth threshold (right axis). (I) Pearson correlation between all variant sites with minimum mtDNA depth threshold ≥20. (J,K) Schematic of the mtDNA showing the location of the seven main SNVs and the PCR amplicon (J) used for long-read sequencing of mtDNA from skin biopsies of 2-week-old m.5024 C > T mice (1 male & 2 female) (K). Percentage of long-reads with co-occurrence of each allele with any of the other alleles on the same haplotype (WT, red, top; mutant, blue, bottom). Co-occurrence is less strong for distant SNVs, due to PCR-mediated recombination. SNV positions are highlighted in red.