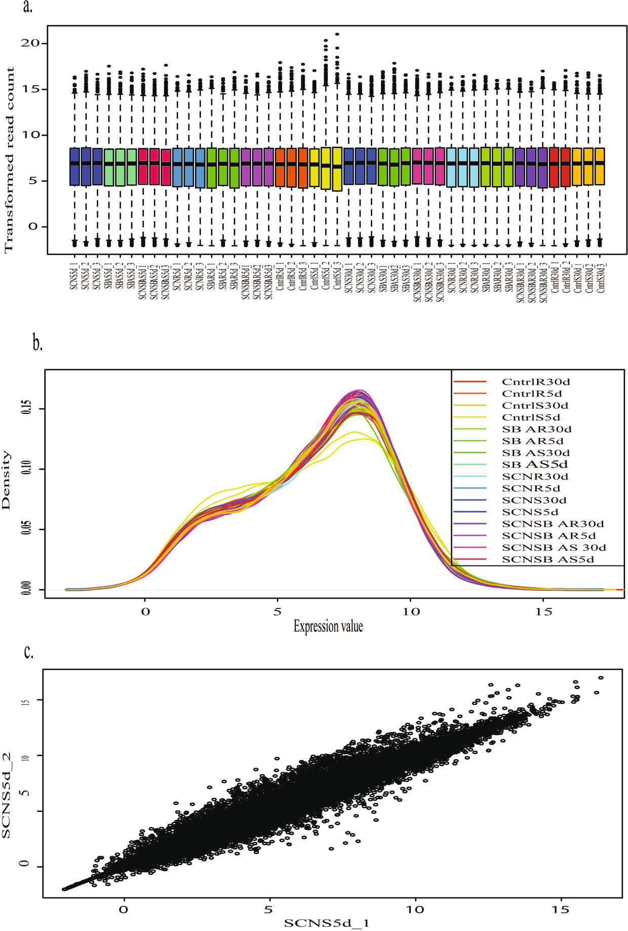
Fig. 3

Pre-processing of transcriptomic data. (a) Distribution of transformed data, (b) Density plot of transformed data, and (c) Scatter plot of the first two samples (SCNS5d_1 vs SCNS5d_2).

Pre-processing of transcriptomic data. (a) Distribution of transformed data, (b) Density plot of transformed data, and (c) Scatter plot of the first two samples (SCNS5d_1 vs SCNS5d_2).