Fig. 2
From: Cultivar-specific transcriptome and pan-transcriptome reconstruction of tetraploid potato

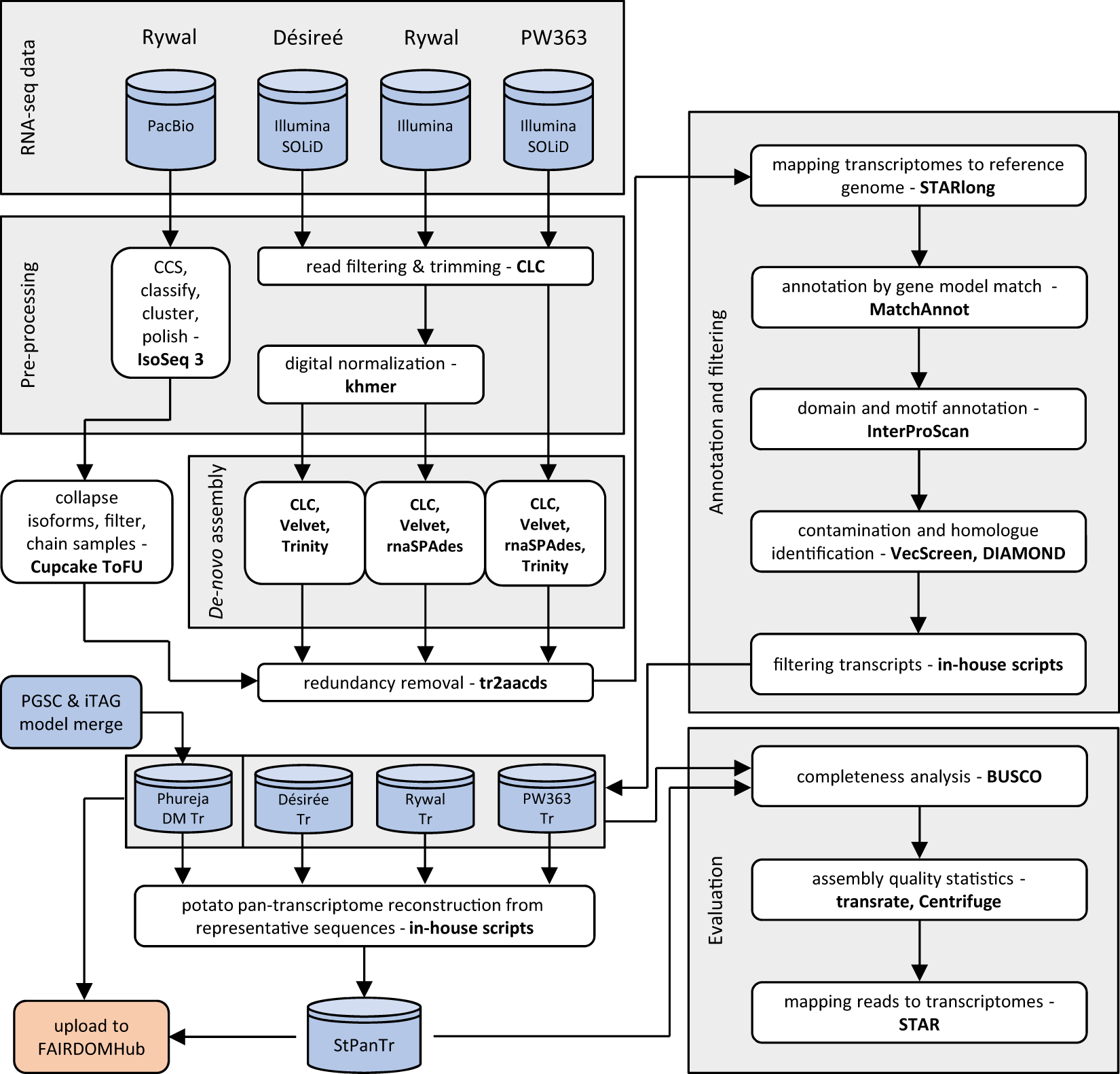
Bioinformatics pipeline for generation of potato transcriptomes. Software used in specific steps are given in bold. Input datasets (sequence reads) and output data (transcriptomes) are depicted as blue cylinders. Data upload steps to public repositories are shaded in orange. Abbreviations: SRA – NCBI Sequence Read Archive, PGSC – Potato Genome Sequencing Consortium, ITAG – international Tomato Annotation Group, CLC – CLC Genomics Workbench, PacBio – Pacific Biosciences Iso-Seq sequencing, Tr – transcriptome, StPanTr – potato pan-transcriptome, tr2aacds – “transcript to amino acid coding sequence” Perl script from EvidentialGene pipeline.