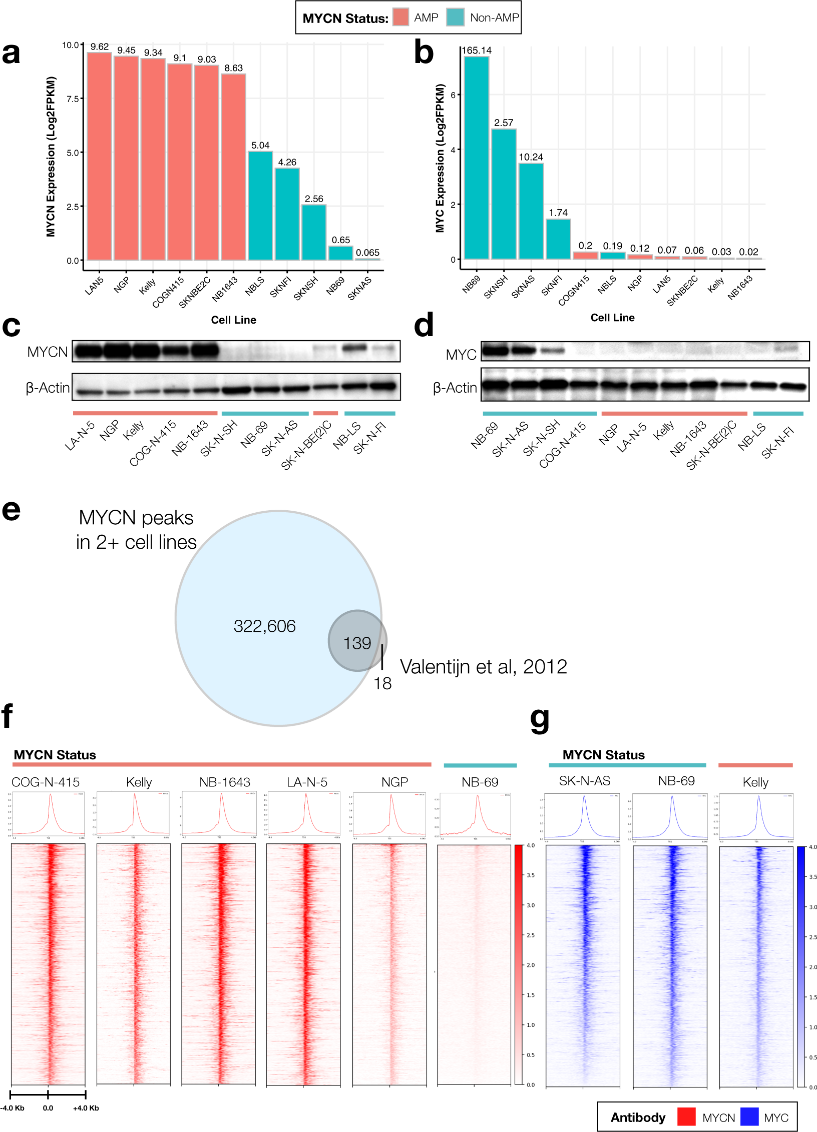
Fig. 2

Comparison of MYCN and MYC binding based on MYCN amplification status. The log2 FPKM mRNA expression of MYCN (a) and MYC (b) in all neuroblastoma cell lines assayed herein. Protein expression for MYCN (C) and MYC (d) in a subset of cell lines. (e) Comparison of unique MYCN peaks called in at least two of the MYCN ChIP-Seq samples (blue) to known MYCN regulated genes (gray)45 demonstrates concordance of MYCN ChIP-Seq to MYCN ChIP-ChIP. (f) The top 1,335 MYCN peaks (p < 0.05, q < 0.05) are plotted as ChIP-Seq heatmaps for five MYCN amplified cell lines (COG-N-415, Kelly, NB-1643, LAN-5, and NGP) and one MYCN non-amplified cell line (NB-69). All heat map densities ranges from +/−4.0 Kb from the TSS, with average signal plots shown above. (g) MYC ChIP-Seq heat maps for the same peaks in two MYCN non-amplified lines (SK-N-AS, and NB-69) and one MYCN amplified cell line (Kelly) showing redundant binding of MYC in non-amplified cell lines.