Fig. 3
From: Dating historical droughts from religious ceremonies, the international pro pluvia rogation database

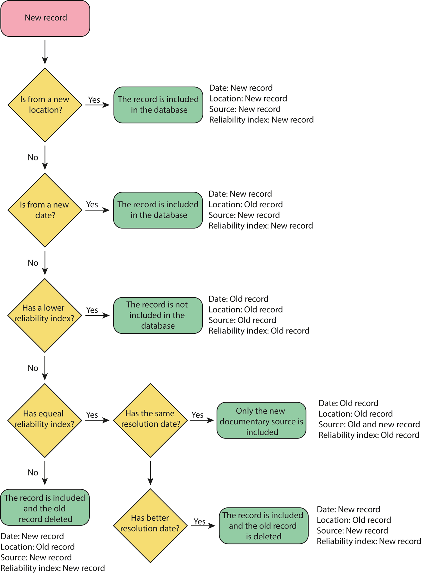
Flowchart for the inclusion of new records in the database.
From: Dating historical droughts from religious ceremonies, the international pro pluvia rogation database

Flowchart for the inclusion of new records in the database.