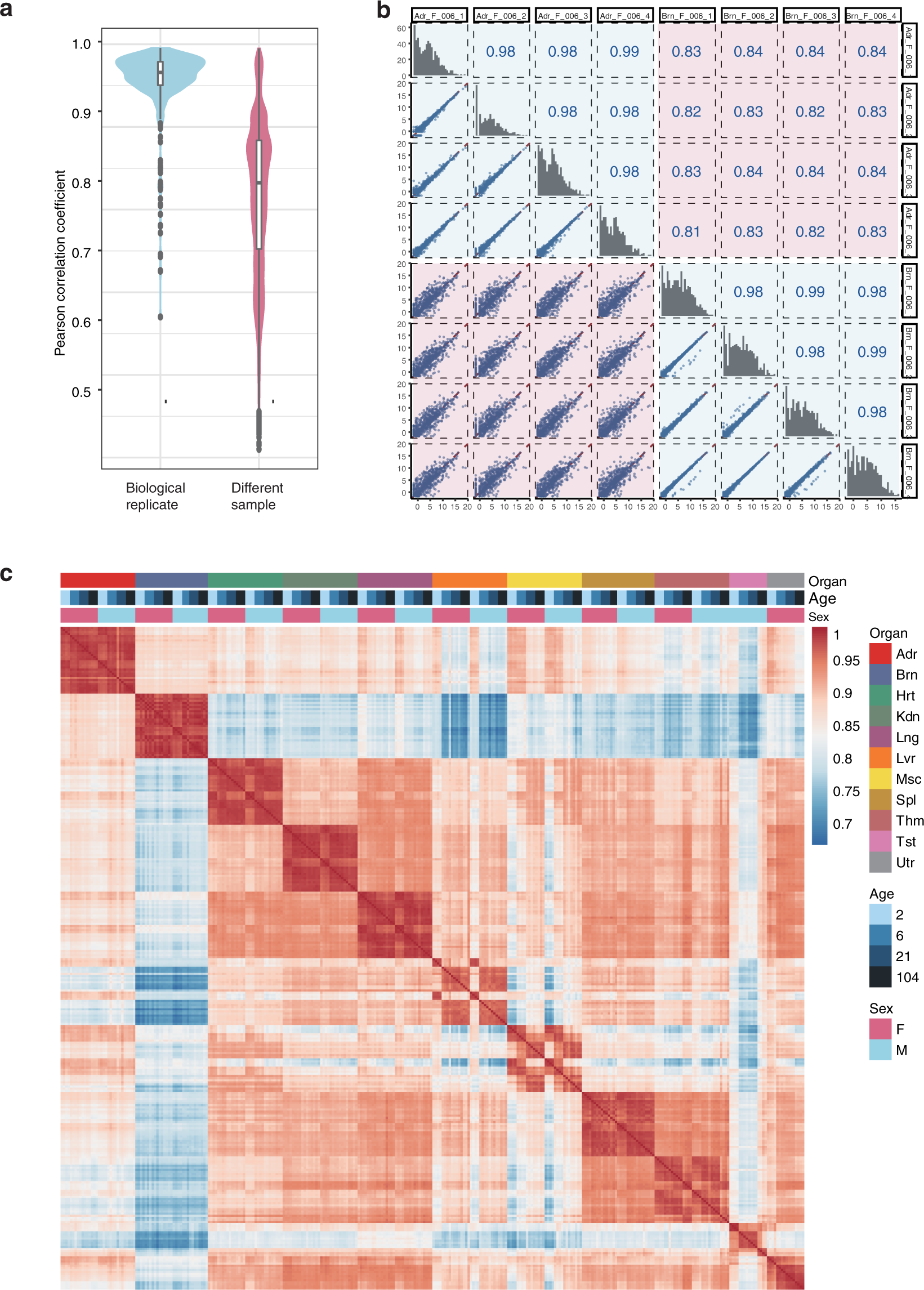
Fig. 3

Reproducibility of biological replicates. (a) Distributions of the pairwise Pearson correlation coefficients between the biological replicates (navy blue) and between samples from different groups (light blue). (b) Correlations between four biological replicates from each of two particular groups (adrenal gland and brain samples of female rats at week 6) were demonstrated as an example. (c) Pairwise Pearson correlation coefficients between miRNA expressions of the 318 samples. Abbreviation for organs, Adr, adrenal; Brn, brain; Hrt, heart; Kdn, kidney; Lng, lung; Lvr, liver; Msc, skeletal muscle; Spl, spleen; Thm, thymus; Tst, testis; and Utr, uterus.