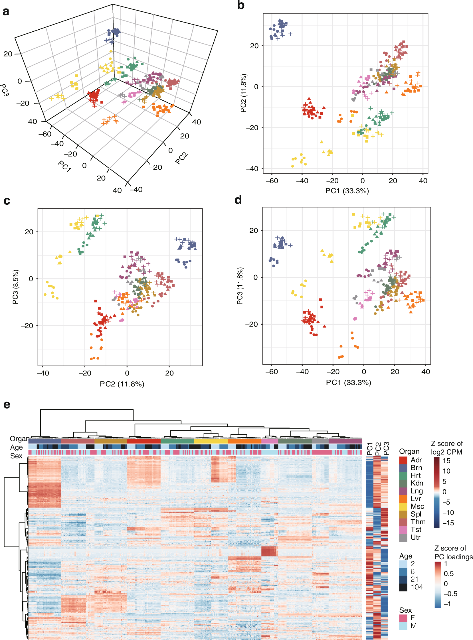
Fig. 4

Expression profiles of miRNAs are discriminating among different organs. miRNA expression profiles are depicted by the top three principal components (a–d). Each point corresponds to one of the 318 samples. Samples from different organs are represented by different colours, and those of different ages are represented by different shapes. (e) Hierarchical clustering analysis (HCA) of expression profiles from 318 rat samples with 604 miRNAs. Heatmap (left) for normalized log2 (CPM) values. Right, normalized loadings of each miRNA for the top three PCs. Abbreviation for organs, Adr, adrenal; Brn, brain; Hrt, heart; Kdn, kidney; Lng, lung; Lvr, liver; Msc, skeletal muscle; Spl, spleen; Thm, thymus; Tst, testis; and Utr, uterus.