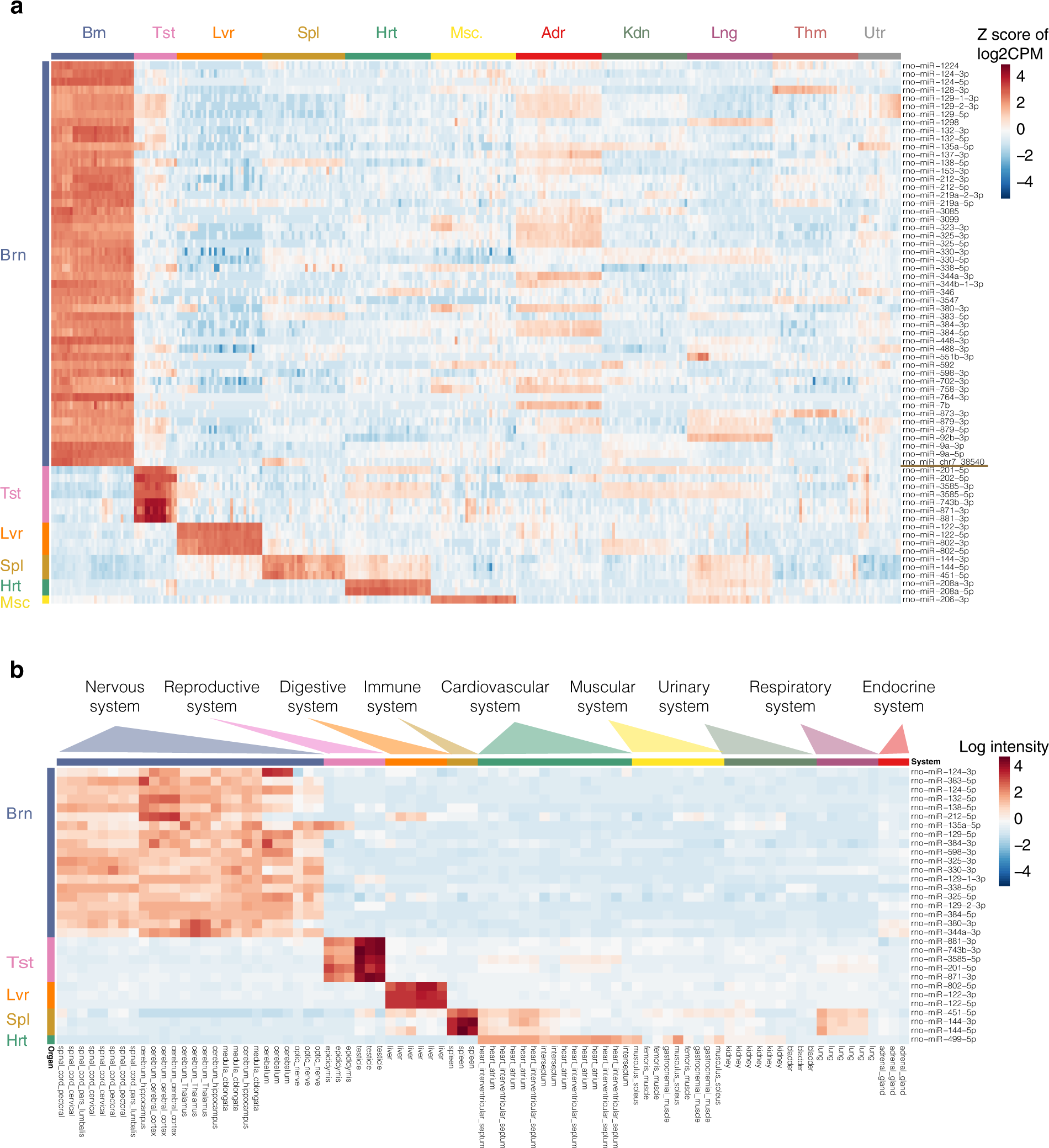
Fig. 5

Validation of organ-specific miRNA signatures in a microarray dataset. (a) Expression profiles of 67 organ-enriched miRNAs across 318 samples are arranged by organ type. Expression data were Z-score scaled per gene across all 318 samples. Each row represents a miRNA that is enriched in an organ. (b) Expression profiles of 31 organ-enriched miRNAs across 23 tissues in the microarray miRNA expression dataset of Minami et al.15 are arranged by biological system. Each row represents a miRNA that is enriched in an organ. Each column represents a sample profiled in the microarray dataset. Abbreviation for organs, Adr, adrenal; Brn, brain; Hrt, heart; Kdn, kidney; Lng, lung; Lvr, liver; Msc, skeletal muscle; Spl, spleen; Thm, thymus; Tst, testis; and Utr, uterus.