Fig. 2
From: NeuroLINCS Proteomics: Defining human-derived iPSC proteomes and protein signatures of pluripotency

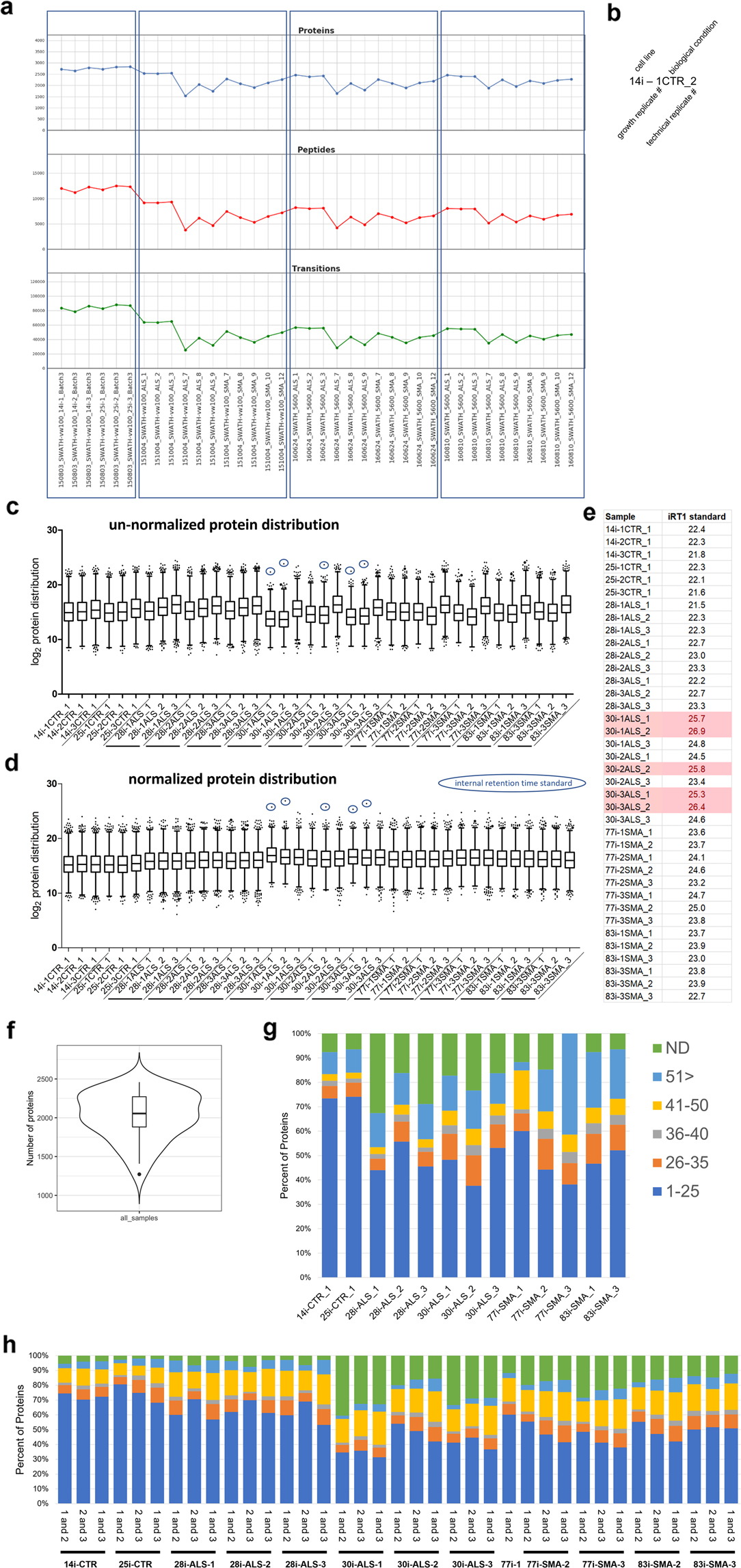
Data consistency across sample analyses. (a) Number of proteins, peptides and transitions identified per sample, including biological growth replicates and temporally dispersed technical replicates. MS raw file and sample metadata are available in the online Supplementary Table 4. (b) nomenclature key for data labeling, cell line, growth replicate, biological condition, and biological growth replicate. (c) distribution of raw un-normalized protein quantitation log2 signal intensity. (d) normalized protein concentrations were calculated by dividing each transition intensity by the sum of transitions measured for that sample. Outlier iRT protein data points (circled) in samples with higher iRT to total protein ratios. (e) log2 intensity of iRT per sample after normalization. iRT measurements greater than 25 are highlighted red. (f) statistics of proteins identified across all data files (n = 38). (g) distribution of protein coefficient of variation (CV) for biological replicates of each cell line. CV for all biological replicates, per bar, and technical replicates. (h) CVs calculated in pairs for each biological replicate. Calculated CVs provides resolution of data quality assessments.