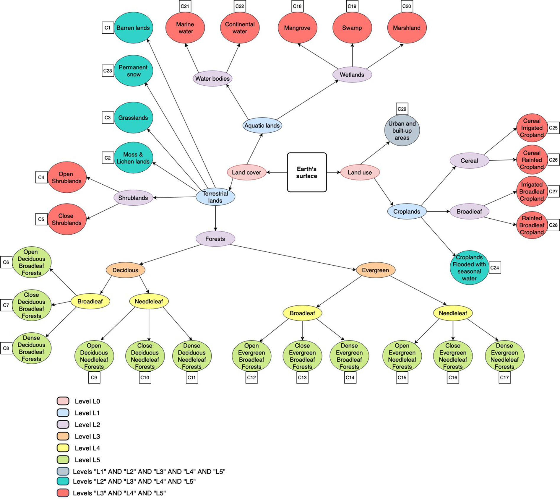
Fig. 2

Tree representation of the six-level (L0 to L5) hierarchical structure of the Land-Use and Land-Cover (LULC) classes contained in the Sentinel2GlobalLULC dataset. Outter circular leafs represent the final or most detailed 29 LULC classes (C1 to C29) of level L5. The followed path to define each class is represented through inner ellipses that contain the names of intermediate classes at different levels between the division of the Earth’s surface (square) into LU and LC (level L0) and the final class circle (level L5). All LULC classes belong to three levels at least, except the 12 forest classes that belong to L5 only.