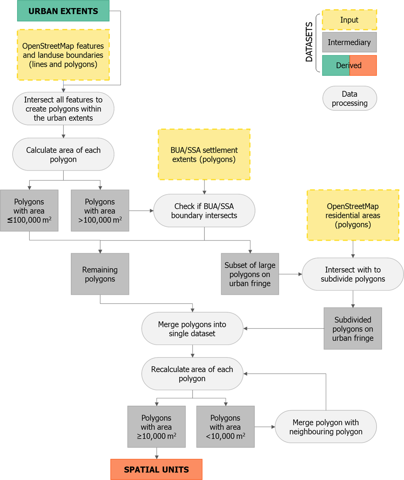
Fig. 2

A schematic representation of the data processing steps involved in the creation of the spatial units for which the index is ultimately calculated.

A schematic representation of the data processing steps involved in the creation of the spatial units for which the index is ultimately calculated.