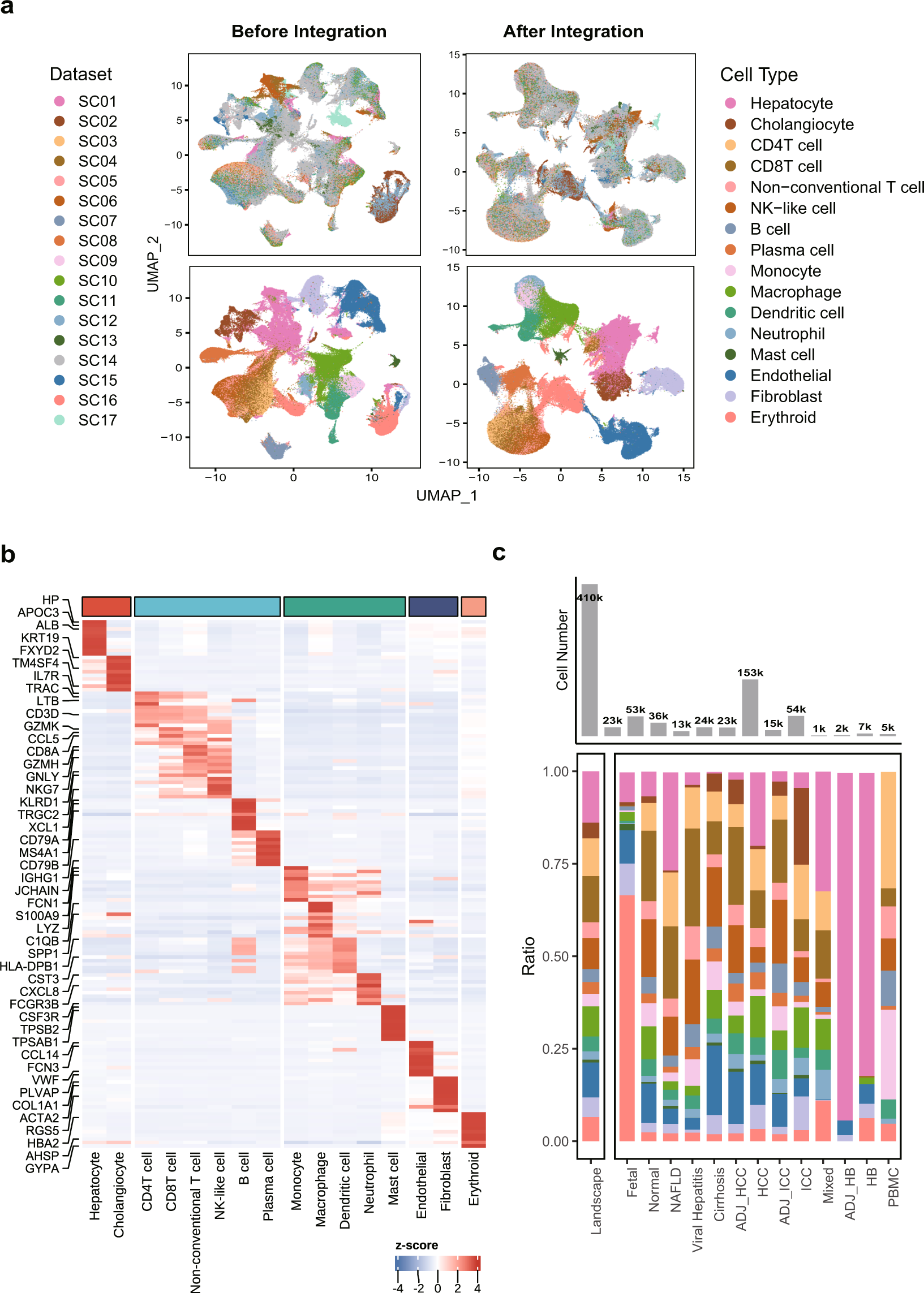
Fig. 2

Validating the Harmony integration and cell type annotation for the landscape of single cell liver atlas. (a) The comparison of UMAP plot before and after dataset integration with the upper panel colored by datasets and the lower colored by 16 cell types; (b) The expression heatmap of top10 most expressed marker genes identified for cell types under the landscape with selected features labeled; (c) The comparison of absolute fractions of 16 major cell types among landscape and 13 liver phenotypes with cell number statistics demonstrated in the top bar plot; NAFLD, non-alcoholic fatty liver disease; ADJ, adjacent tissue; HCC, hepatocelluar carcinoma; ICC, intrahepatic cholangiocarcinoma; Mixed, mixed hepato-cholangiocellular carcinoma; HB, hepatoblastoma.