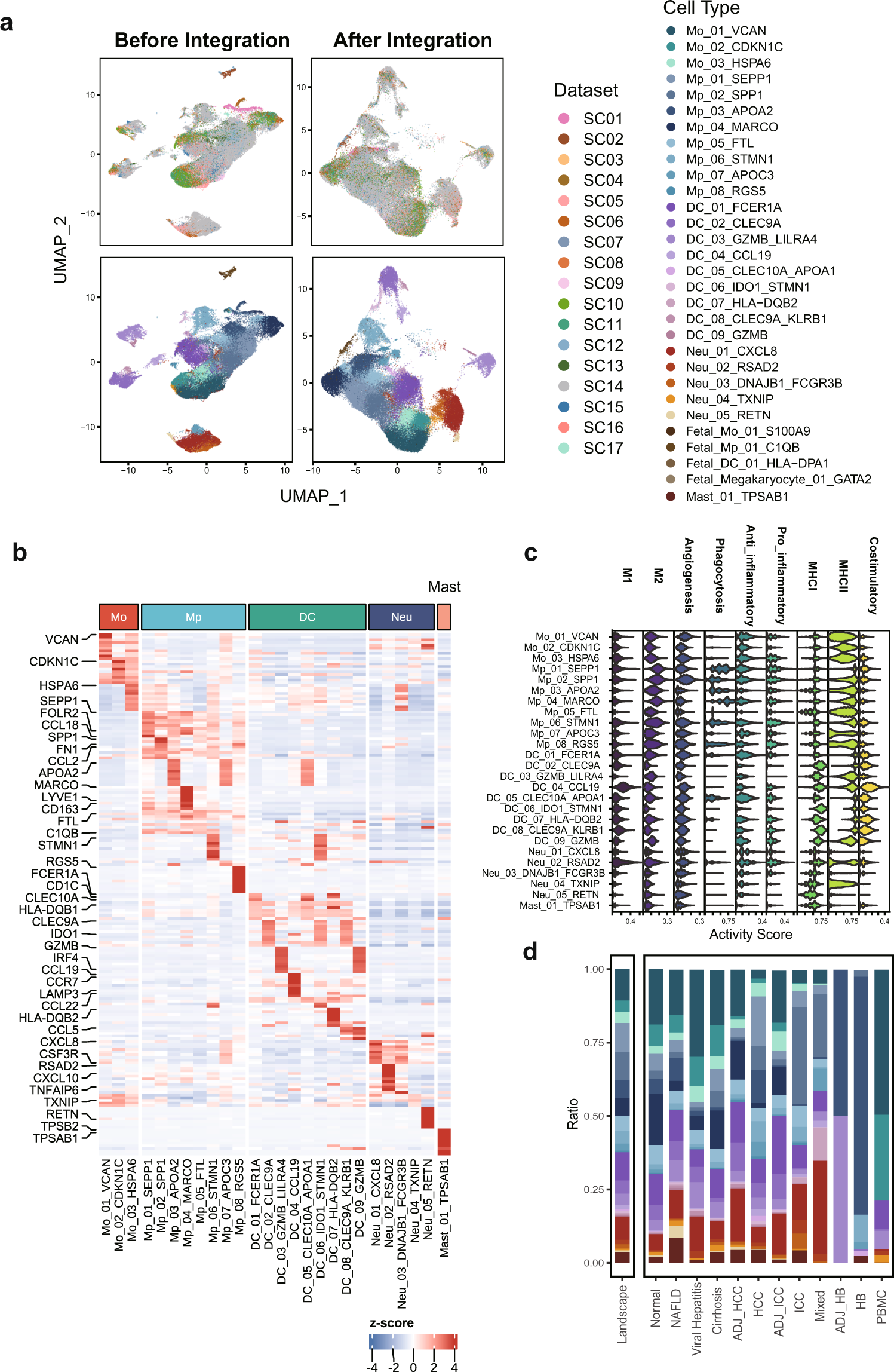
Fig. 4

Validating the Harmony integration and cell subtype characterization for myeloid subclusters. (a) The comparison of UMAP plots before and after dataset integration with the upper panel colored by datasets and the lower colored by myeloid subpopulations (subtypes with less than 100 cells were not displayed); (b) The expression heatmap of top10 most expressed marker genes for cell subtypes identified among myeloid subsets with selected features labeled; (c) The enrichment scores of myeloid features computed for myeloid subtypes indicating functional heterogeneities; (d) The comparison of myeloid subtype fractions computed against the myeloid lineage among landscape and 13 liver phenotypes (fetal-derived subtypes were not included).