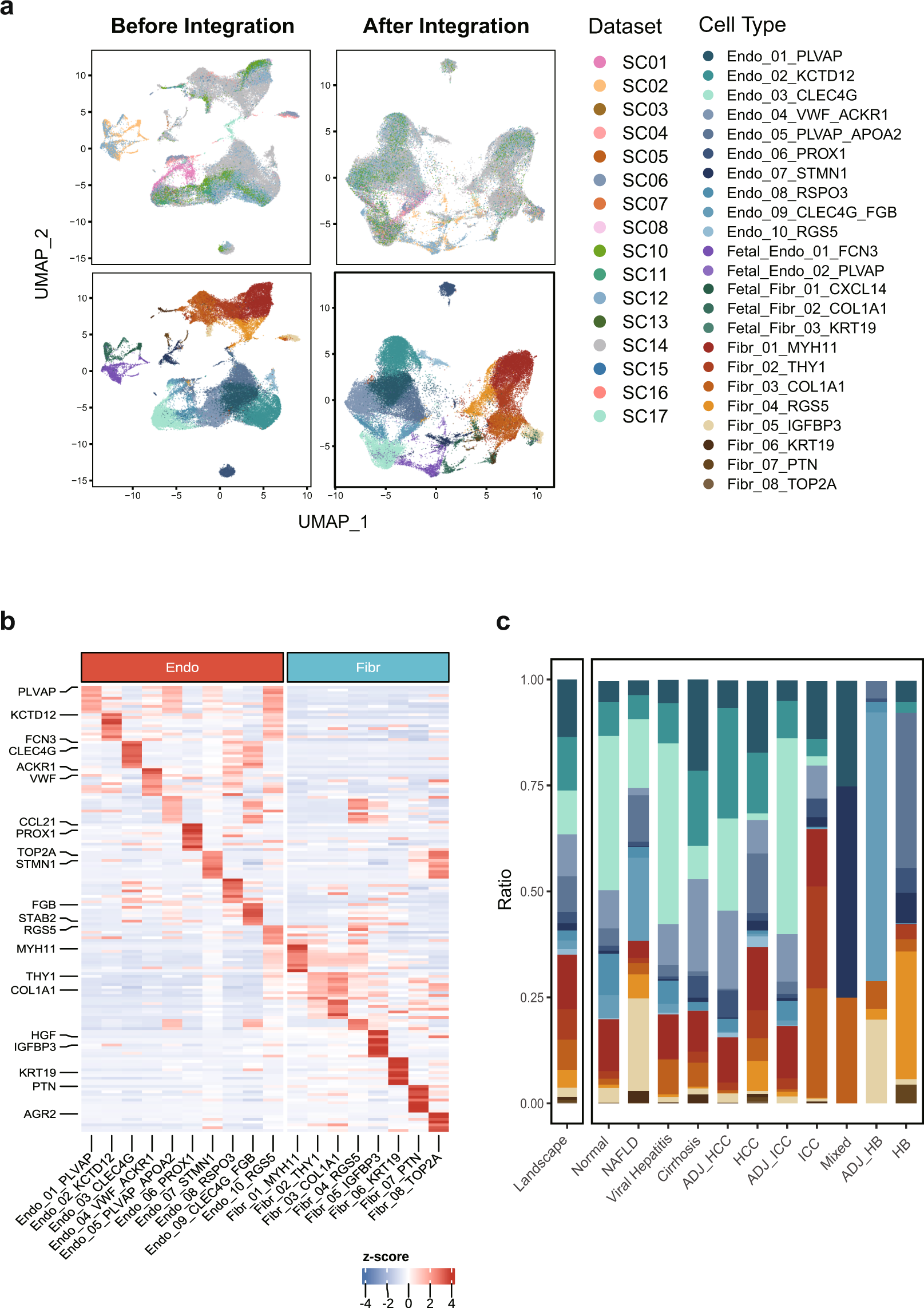
Fig. 5

Validating the Harmony integration and cell subtype characterization for stromal subclusters. (a) The comparison of UMAP plots before and after dataset integration with the upper panel colored by datasets and the lower colored by stromal subpopulations; (b) The expression pattern of top10 most expressed marker genes for cell subtypes identified among stromal subsets with selected features labeled; (c) The comparison of stromal subtype fractions computed against the stromal lineage among landscape and 13 liver phenotypes (fetal-derived subtypes were not included).