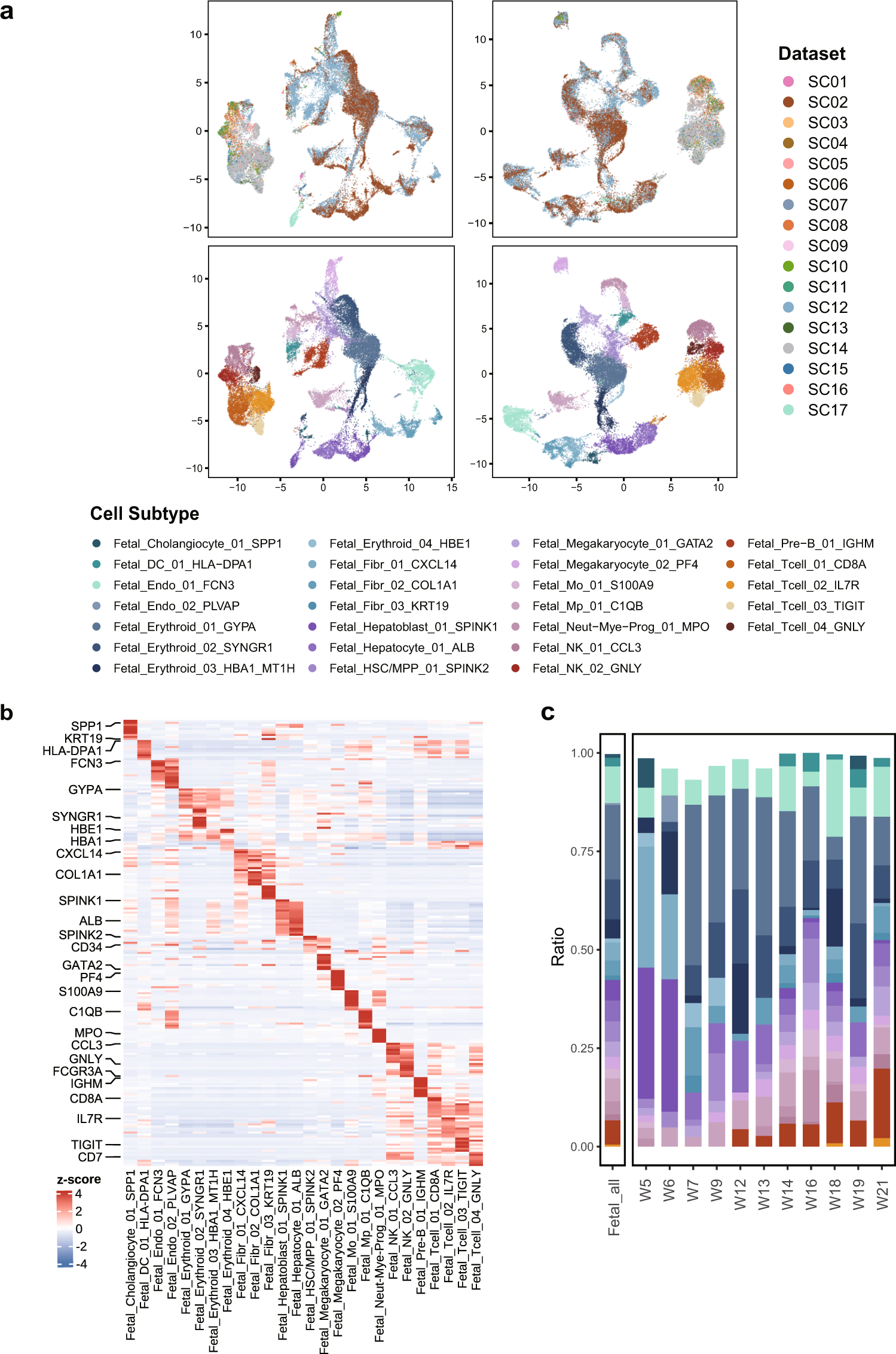
Fig. 6

Validating the Harmony integration and cell subtype characterization for fetal-derived subclusters. (a) The comparison of UMAP plots before and after dataset integration with the upper panel colored by datasets and the lower colored by fetal-derived subpopulations; (b) The expression pattern of top10 most expressed marker genes for fetal subtypes identified with selected features labeled; (c) The comparison of fetal subtype fractions computed against all fetal-derived cells across liver developmental stages ranging from 5 to 21 post conception weeks; HSC/MPP, hematopoietic stem cell and multipotent progenitor.