Fig. 10
From: Coding and noncoding transcriptomes of NODULIN HOMEOBOX (NDX)-deficient Arabidopsis inflorescence

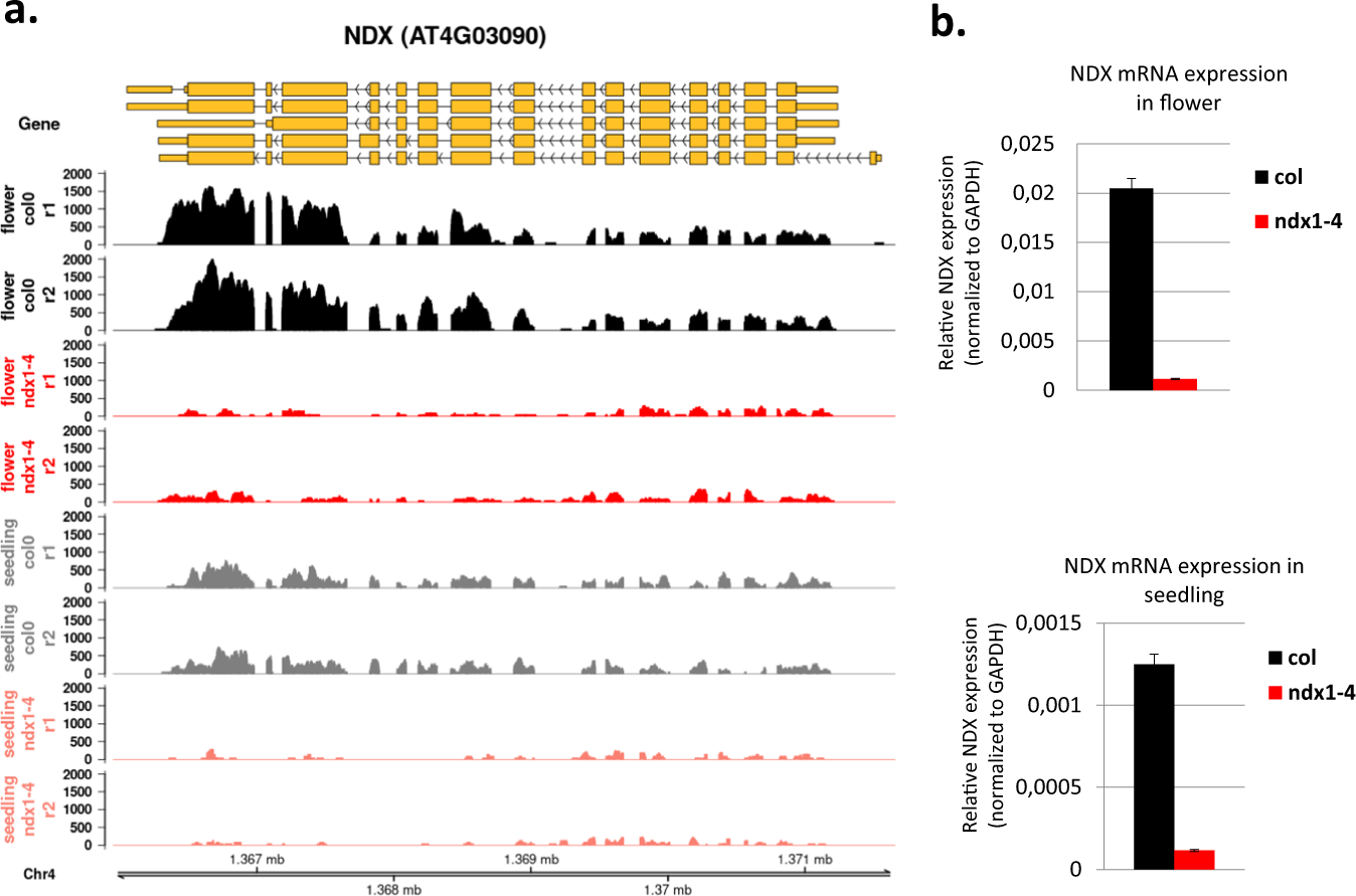
RT-qPCR validation of NDX mRNA expression in Col-0 and ndx1-4 plants. (a) Genome browser screenshot showing mRNA-seq expression profiles over the NDX locus. Two independent biological replicates are shown. (b) RT-qPCR validation performed in Col-0 and ndx1-4 flowers and seedlings. NDX mRNA expression levels were normalized to GAPDH1 expression, as described in the related paper6. NDX mRNA is barely detected in the ndx1-4 mutant.