Fig. 5
From: A multi-omics dataset of human transcriptome and proteome stable reference

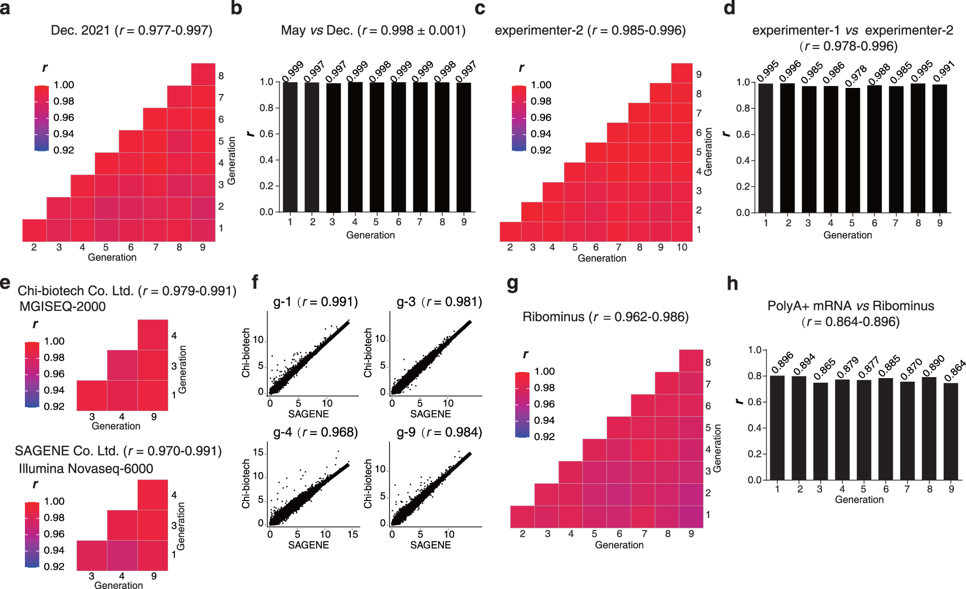
MHCC97H transcriptome was highly stable during subculturing. (a) The mutual Pearson correlation of the second batch of MHCC97H was subcultured in December 2021. The first batch shown in Fig. 4a was subcultured in May 2021. (b) The correlation of the same generation between the two batches of subcultured MHCC97H cell lines in May and December 2021 (comparing data shown in Figs. 4a and 5a). (c) The same series of total MHCC97H RNA was subjected to library construction by another experimenter using another batch of library construction kit. (d) Coincidence of the two experimenters and two batches of library construction kits (comparing data shown in Figs. 4a and 5c). (e) RNA samples from 4 randomly chosen generations (generation 1, 3, 4 and 9) of MHCC97H were distributed to two commercial sequencing service providers. Here shows the mutual Pearson correlation of the transcriptome quantification within each lab. (f) The cross-lab correlation of gene expression for each generation. (g) Similar to Fig. 4a, using the rRNA depletion method (Ribominus) to construct an RNA-seq library. (h) The correlation of gene expression between the PolyA + mRNA and Ribominus strategies for each generation. (Note: 1~10 represent the generation 1~10 of the cell line, respectively. All correlation coefficients were statistically significant with p < 0.001).