Fig. 4
From: Organ-oriented proteogenomics functional atlas of three aquatic invertebrate sentinel species

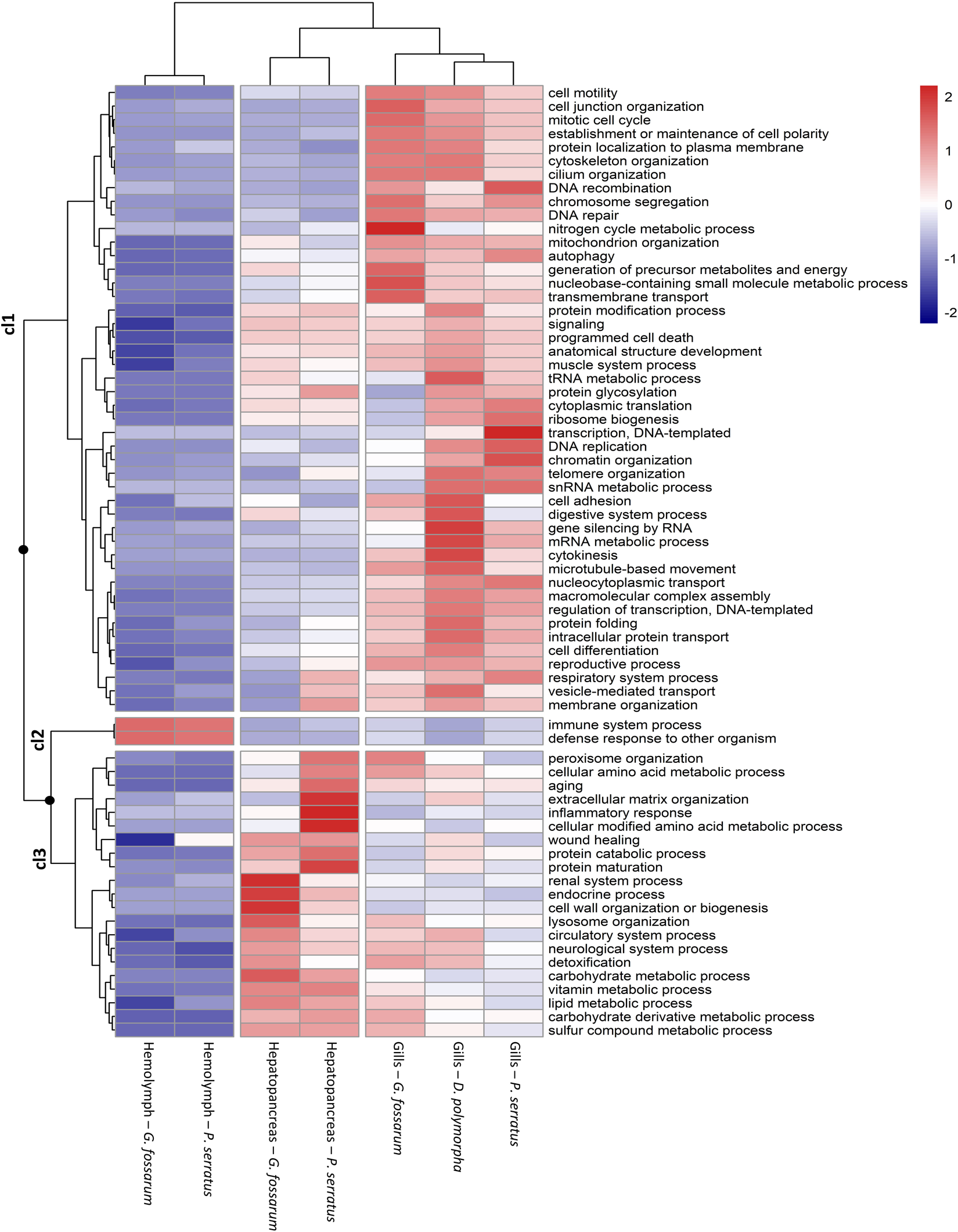
Clustered heatmap analysis performed on GO-slim annotations of the biological process class, weighted by the %NSAF calculated from each proteome. The rows were compared with the heatmap, and clustering was performed using the Euclidian method.