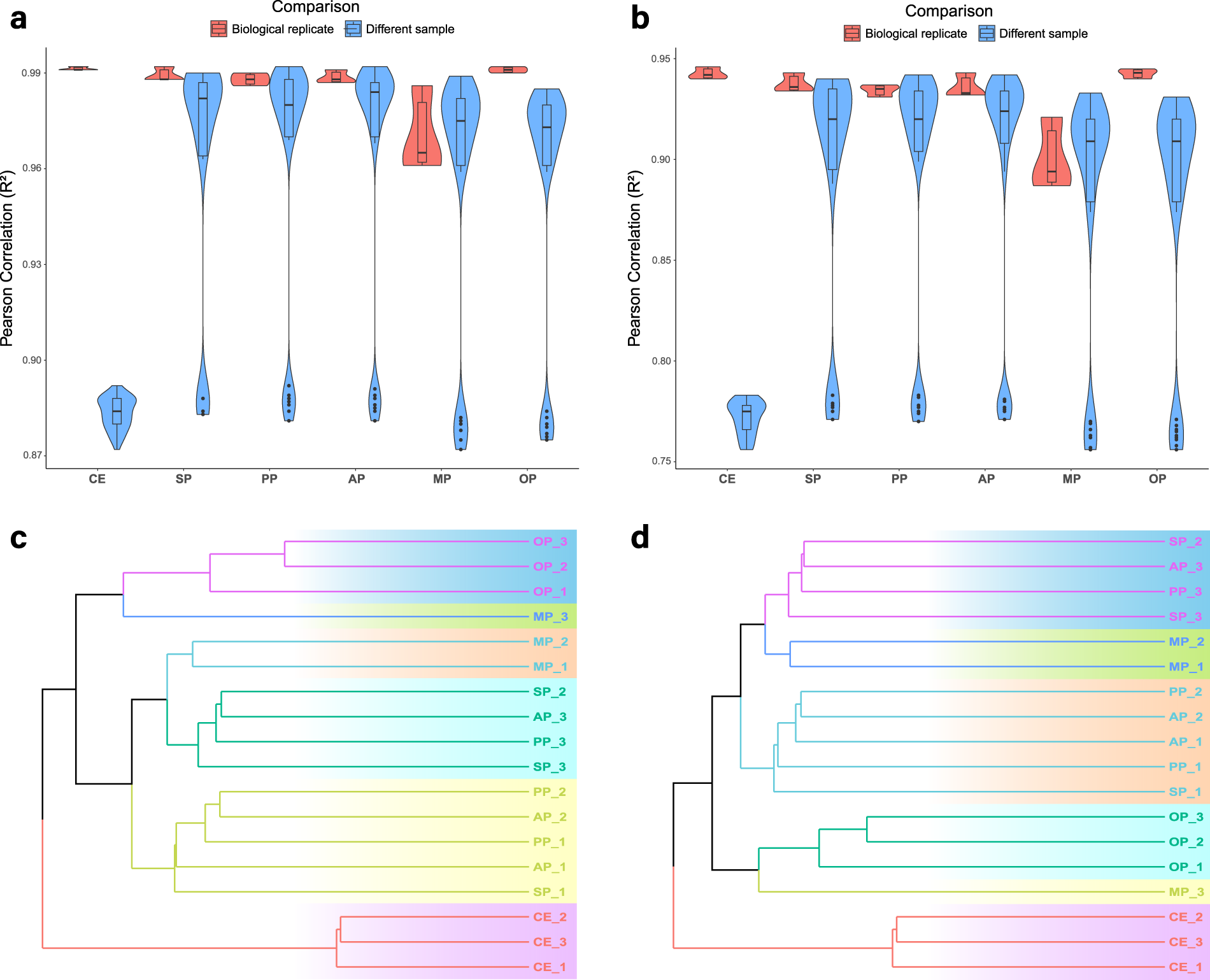
Fig. 4

Pearson correlation analysis and cluster analysis between samples in gene and transcript level. Pearson correlation analysis between biological replicates both got high scores (a) in gene level and (b) in transcript level, CE group showed great difference from other samples. Cluster analysis showed that CE and OP groups were independent from other groups (c) in gene level and (d) in transcript level. CE: close eye period; SP: suckling period; PP: puberty period; AP: adult period; MP: middle period; OP: old period.