Fig. 3
From: De novo chromosome-level genome assembly of Chinese motherwort (Leonurus japonicus)

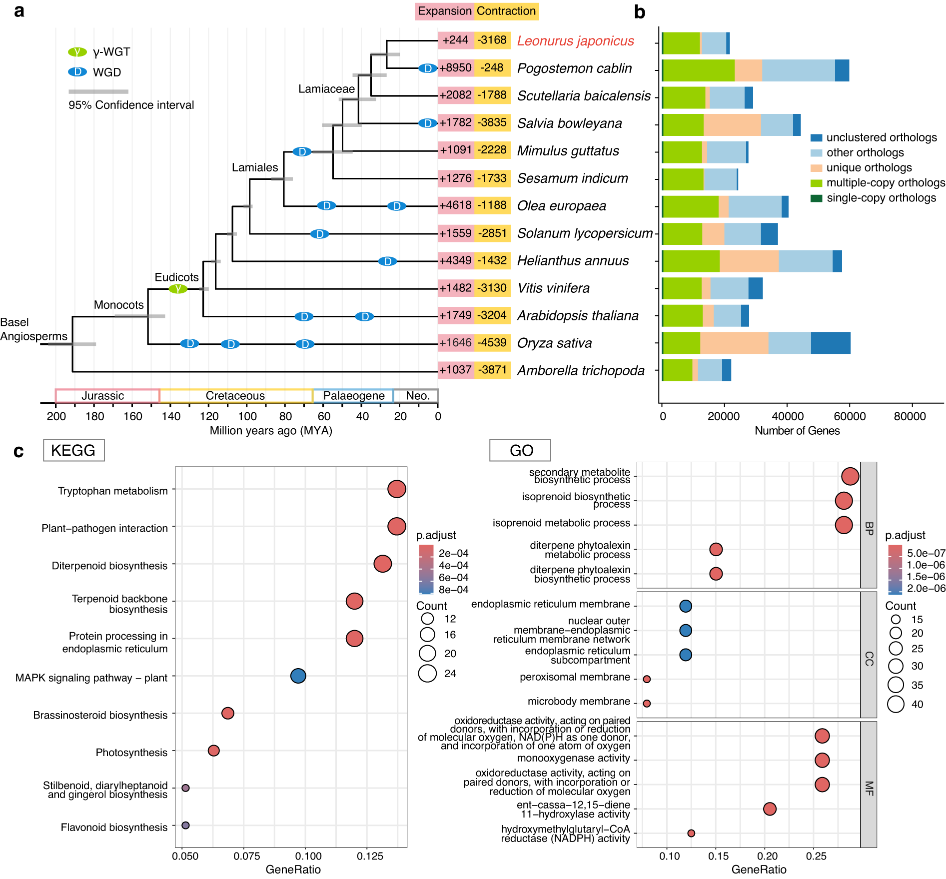
Leonurus japonicus genome evolution. (a) Phylogenetic tree with 51 single-copy orthologs from 13 species identified by Orthofinder to show divergence times. (b) Gene distribution in L. japonicus and 12 other representative species. (c) KEGG and GO enrichment analysis of L. japonicus-expanded genes.