Fig. 2
From: LiDAR-based reference aboveground biomass maps for tropical forests of South Asia and Central Africa

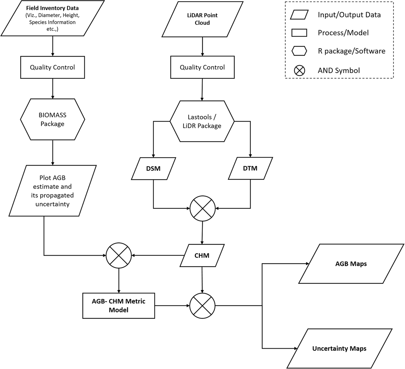
Flow chart depicting workflow of the data analysis procedure to generate reference AGB datasets.
From: LiDAR-based reference aboveground biomass maps for tropical forests of South Asia and Central Africa

Flow chart depicting workflow of the data analysis procedure to generate reference AGB datasets.