Fig. 5
From: Multi-center Korean cohort study based on RNA-sequencing data targeting COPD patients

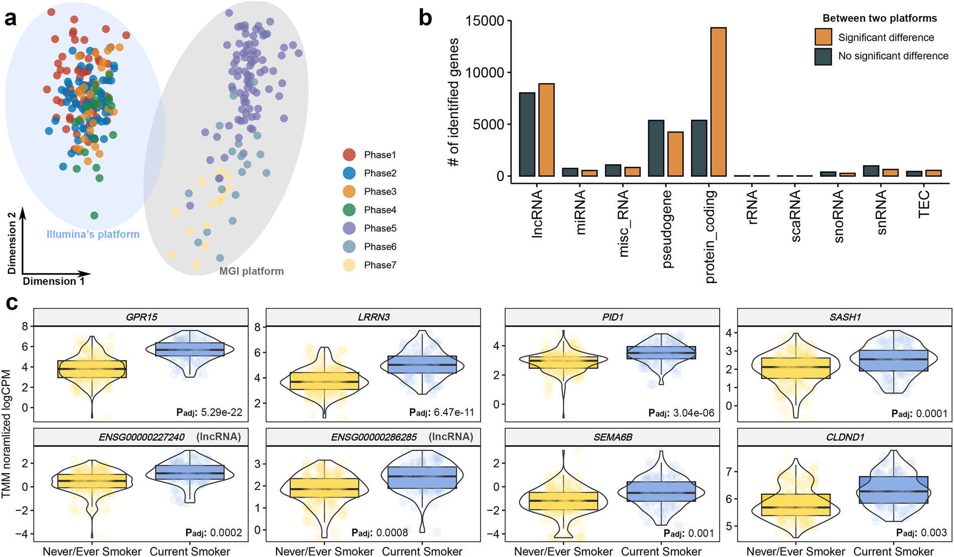
Identifying differentially expressed genes between two different sequencing platforms or smoking status. (a) The result of dimensionally reducing the expression levels of all quantified genes using the multi-dimensional scaling method. (b) Investigation of types of differentially expressed genes in two sequencing platforms. The RNA type used information described in Ensembl biomart. DEGs identified between the two sequencing platforms were determined at a 5% significance level after FDR adjustment. (c) Top 8 genes whose expression levels significantly change depending on current smoking status.