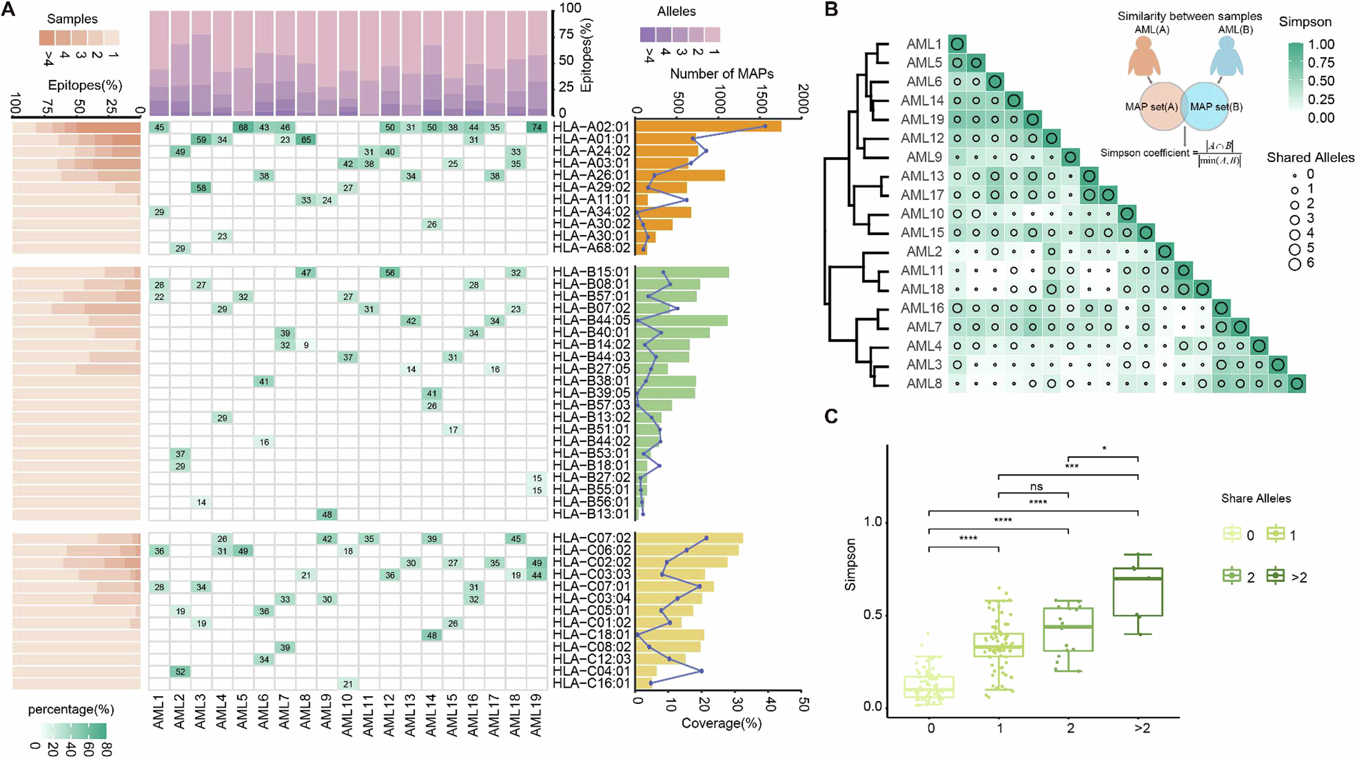
Fig. 3

The distribution of MAPs across patients in AML. (A) The top barplot shows the proportion of MAPs presented by different alleles in the samples. The left barplot shows the proportion of MAPs shared by different samples. The middle heatmap shows the percentage of allele-specific presented MAPs to total MAPs in the patient. The right barplot shows the number of MAPs by HLA alleles. (B) The pairwise similarity between samples. (C) The boxplot shows the distribution of Simpson coefficient with shared 0, 1, 2 or > 2 alleles.