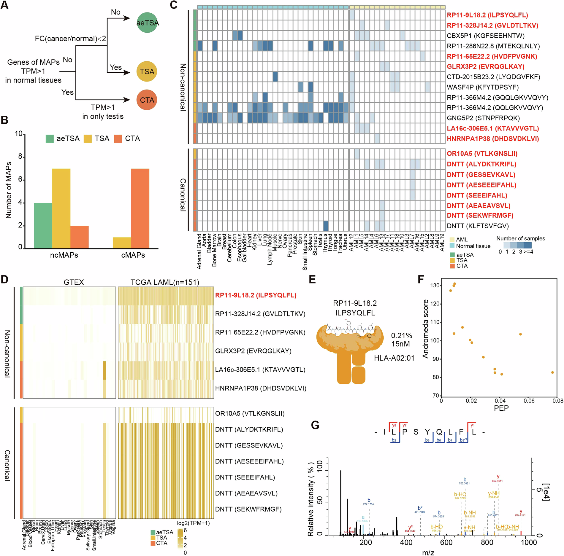
Fig. 5

Accurately identify tumor-specific antigens by integrative multi-level omics profiling. (A) Tumor specific antigen identification pipeline at the transcription level. (B) The number of identified antigens is shown according to ncMAP and cMAP. (C) Antigens are distributed in normal tissues and AML, and the multi-omics screened antigens were highlighted in red and bold. (D) Multi-omics screening antigen source gene expression levels are displayed by heatmap. Red is the example shown next. (E) ILPSYQLFL combined with HLA-A02:01 schema diagram. (F) The Scatter plot of neoantigens, x-axis is PEP, y-axis is Andromeda score. (G) ILPSYQLFL mass spectra.