Fig. 8
From: From complex histories to cohesive data, a long-term agricultural dataset from the Morrow Plots

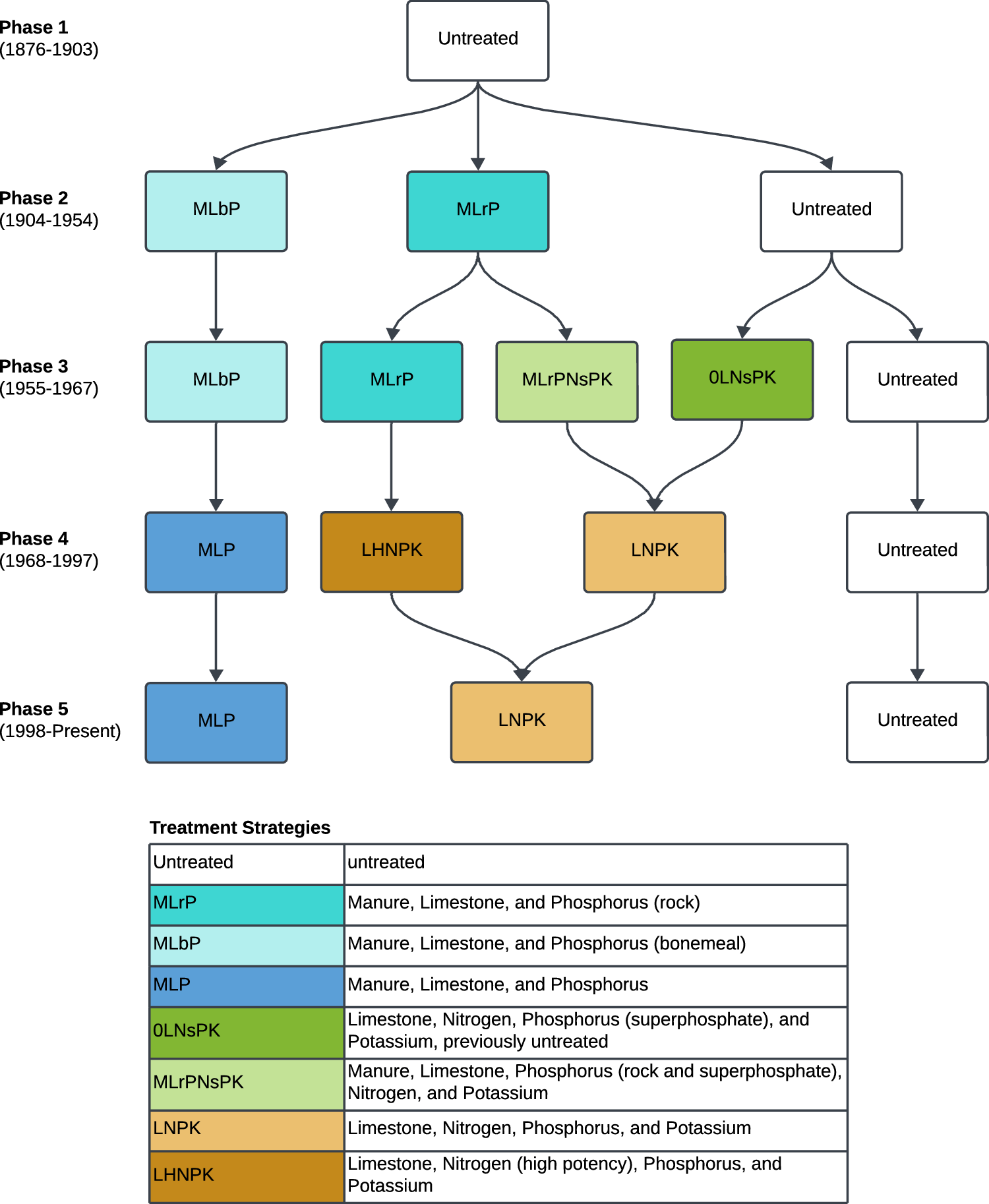
Treatment strategy history. The number and type of treatment strategies changed with each phase. Treatments have been introduced to previously untreated subplots twice: in Phase 2 (1904) and in Phase 3 (1955).