Fig. 1
From: Molecular characterization of Pseudomyxoma peritonei with single-cell and bulk RNA sequencing

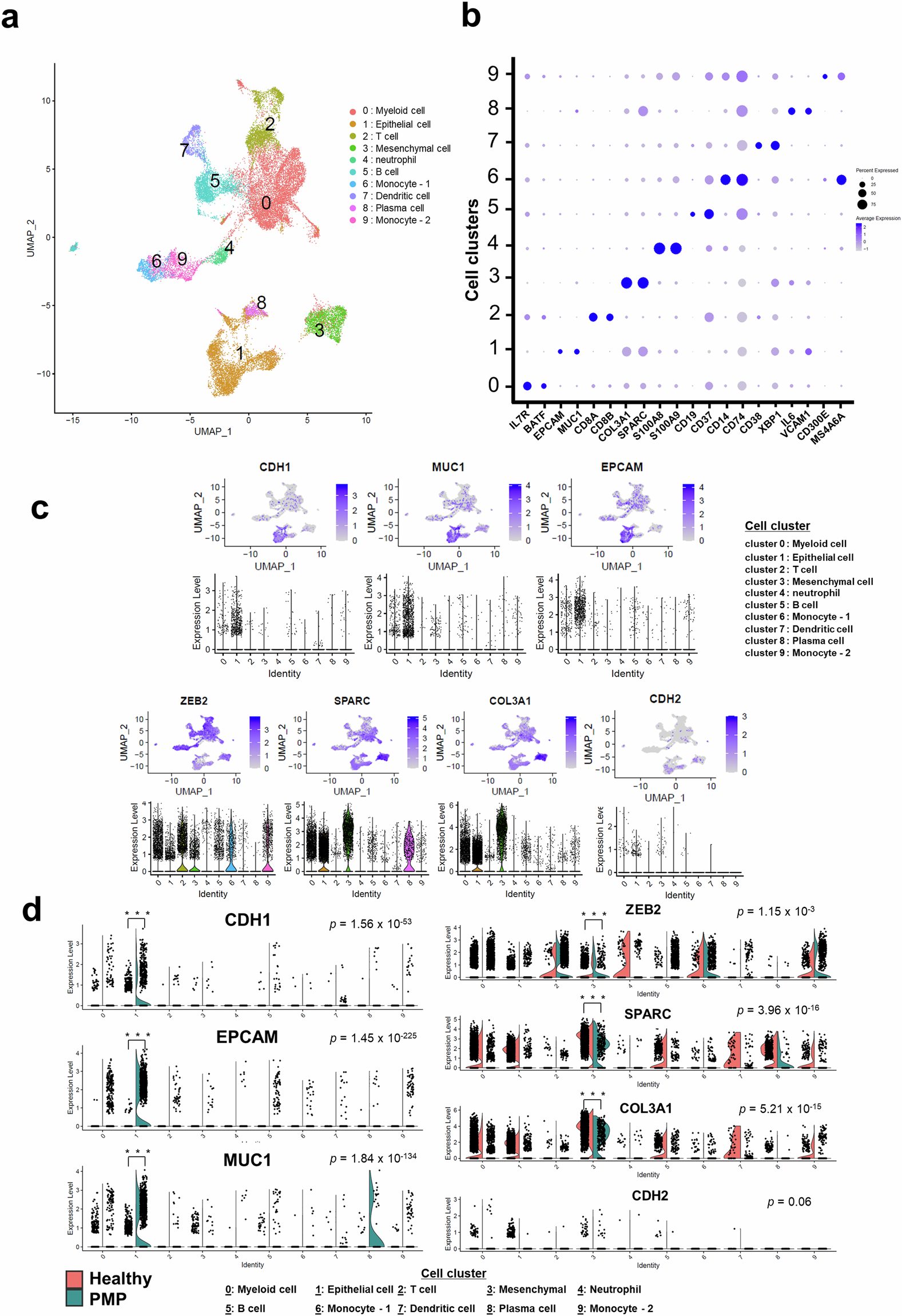
Diverse cell types identified via integrative single-cell transcriptomic analysis in pseudomyxoma peritonei (PMP) and healthy. (a) The uniform manifold approximation and projection plot shows the distinct cell types identified in all samples. (b) The dot map shows the expression levels of specific markers in each cell type. (c) The feature and violin plots display the expression patterns of epithelial-specific (upper panel) and mesenchymal-specific (lower panel) markers in the single-cell transcriptomic data of PMP and healthy sample (d) The feature plots present scatter plots depicting the distribution of epithelial-specific (left panel) and mesenchymal-specific (right panel) markers, highlighting the distinctions between PMP and healthy. P-values were calculated using the Wilcoxon rank-sum test with Bonferroni adjustment; ***P < 0.001.