Fig. 2
From: An annotated near-complete sequence assembly of the Magnaporthe oryzae 70-15 reference genome

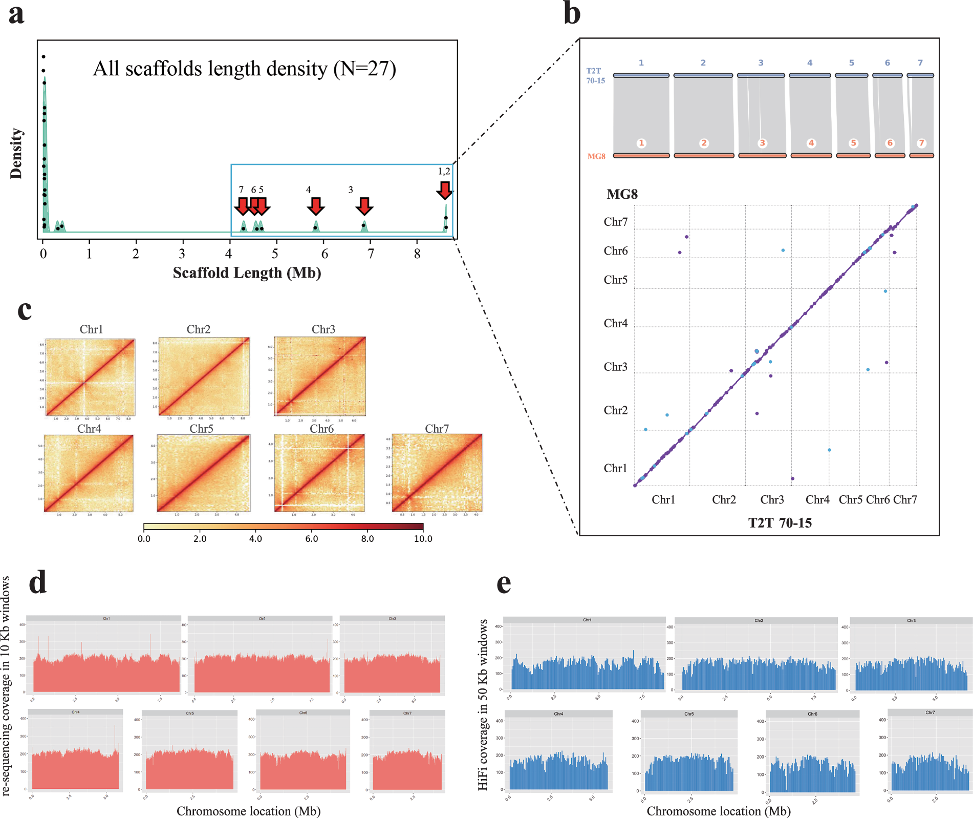
Collinear analysis and phasing assessment for T2T genome assemblies. (a) Out of a total of 27 assembled scaffolds, the longest 7 scaffolds were selected as pseudochromosomes. The black dot represents a scaffold with a length corresponding to the X-axis. The green histogram represents the distribution density of scaffolds with a specific length range. (b) These seven pseudochromosomes showed a good collinearity with the seven MG8 chromosomes at the nucleic acid (right bottom) and protein levels (right top), respectively. (c) The seven-chromosome hicmaps (50-kb resolution) supported the chromosome assembly with good internal continuity. The mapping depth distribution of HiFi and NGS reads were further used for phasing assessment of genome assemblies. (d) NGS reads mapping depth distribution based on 10 kb sliding windows. (e) HiFi reads mapping depth distribution based on 50 kb sliding windows.