Fig. 1
From: Deep learning-based reconstruction of monthly Antarctic surface air temperatures from 1979 to 2023

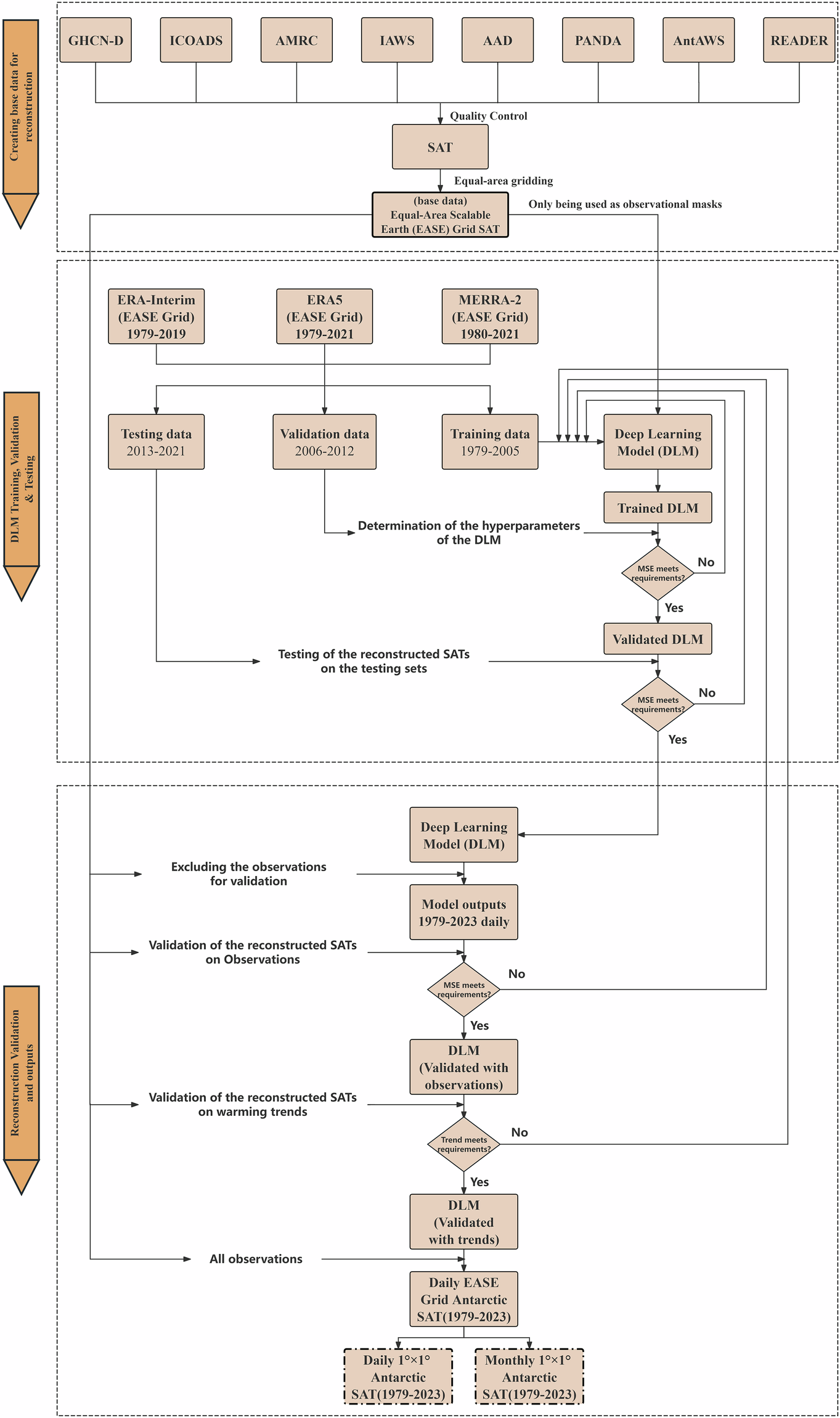
Schematic representation of the reconstruction process for Antarctic SATs from 1979 to 2023. ‘MSE’ represents the mean-squared-error. ‘GHCN-d’ refers to the Global Historical Climatology Network-Daily. International Comprehensive Ocean-Atmosphere Data Set is abbreviated as ‘ICOADS’ in the flowchart. ‘AMRC’, ‘IAWS’, ‘READER’, and ‘AAD’ stand for the Antarctic Meteorological Research Center, Italian Antarctic Weather Stations, Reference Antarctic Data for Environmental Research, and Australian Antarctic Division, respectively.