Skip to main content

Thank you for visiting nature.com. You are using a browser version with limited support for CSS. To obtain the best experience, we recommend you use a more up to date browser (or turn off compatibility mode in Internet Explorer). In the meantime, to ensure continued support, we are displaying the site without styles and JavaScript.

Advertisement

Scientific Data
  • View all journals
  • Search
  • Log in
  • Content Explore content
  • About the journal
  • Publish with us
  • Sign up for alerts
  • RSS feed
  1. nature
  2. scientific data
  3. data descriptors
  4. article
  5. figure
Fig. 1 | Scientific Data

Fig. 1

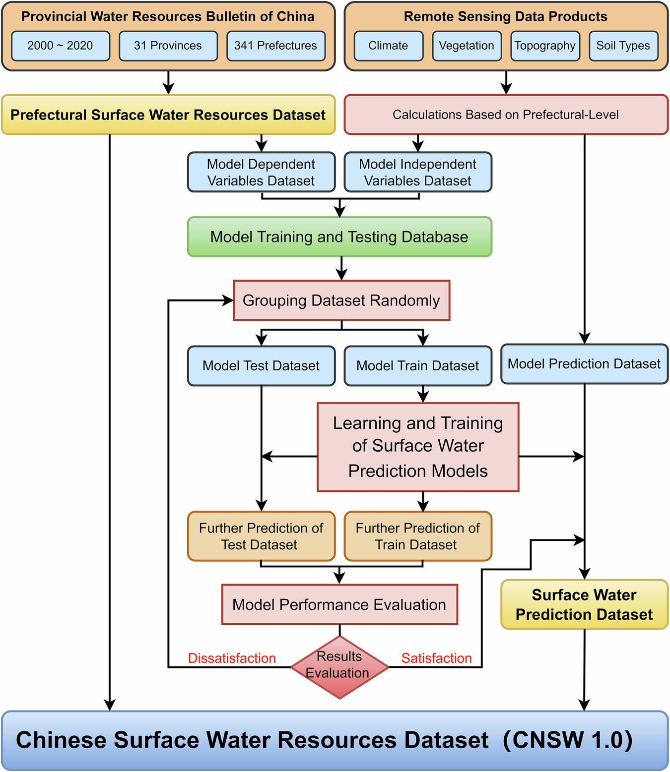
From: CNSW 1.0: Prefectural Reconstruction of China’s Surface Water Resources Using Machine Learning Methods

Fig. 1

The CNSW 1.0 reconstruction framework.

Back to article page

Explore content

  • Research articles
  • News & Comment
  • Collections
  • Follow us on X
  • Sign up for alerts
  • RSS feed

About the journal

  • Aims and scope
  • Editors & Editorial Board
  • Journal Metrics
  • Policies
  • Open Access Fees and Funding
  • Calls for Papers
  • Contact

Publish with us

  • Submission Guidelines
  • Language editing services
  • Open access funding
  • Submit manuscript

Search

Advanced search

Quick links

  • Explore articles by subject
  • Find a job
  • Guide to authors
  • Editorial policies

Scientific Data (Sci Data)

ISSN 2052-4463 (online)

nature.com footer links

About Nature Portfolio

  • About us
  • Press releases
  • Press office
  • Contact us

Discover content

  • Journals A-Z
  • Articles by subject
  • protocols.io
  • Nature Index

Publishing policies

  • Nature portfolio policies
  • Open access

Author & Researcher services

  • Reprints & permissions
  • Research data
  • Language editing
  • Scientific editing
  • Nature Masterclasses
  • Research Solutions

Libraries & institutions

  • Librarian service & tools
  • Librarian portal
  • Open research
  • Recommend to library

Advertising & partnerships

  • Advertising
  • Partnerships & Services
  • Media kits
  • Branded content

Professional development

  • Nature Awards
  • Nature Careers
  • Nature Conferences

Regional websites

  • Nature Africa
  • Nature China
  • Nature India
  • Nature Japan
  • Nature Middle East
  • Privacy Policy
  • Use of cookies
  • Legal notice
  • Accessibility statement
  • Terms & Conditions
  • Your US state privacy rights
Springer Nature

© 2026 Springer Nature Limited