Fig. 1
From: Annotated Spanish general election debate transcriptions 1993-2023

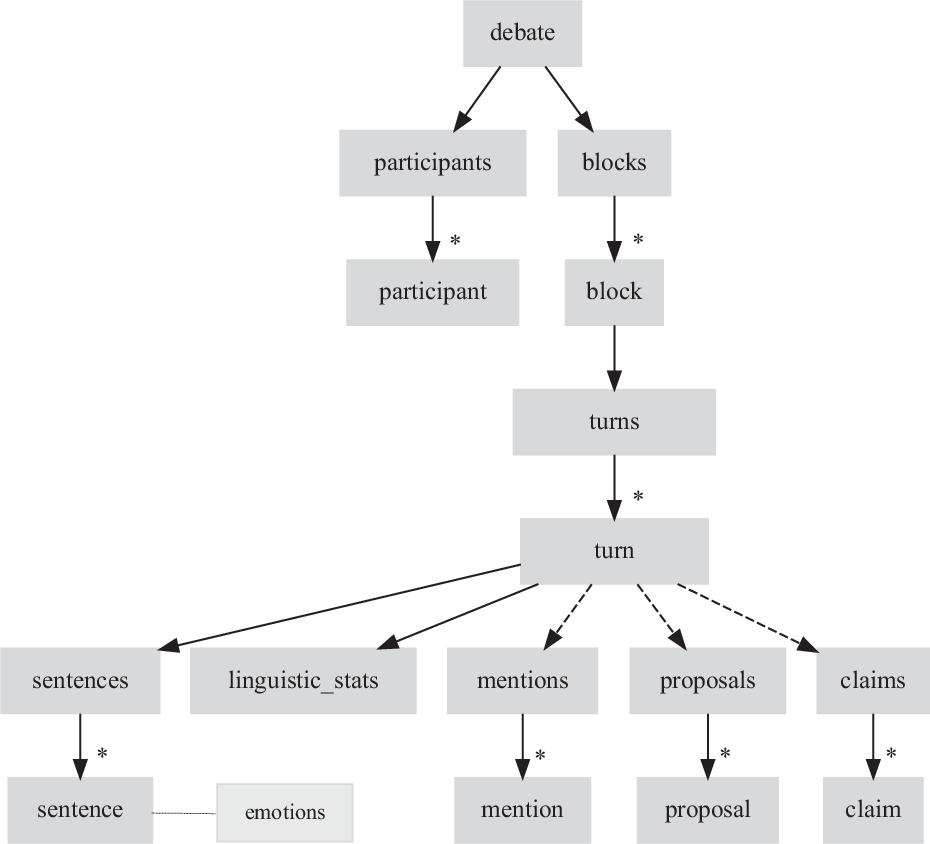
XML scheme for each debate. Dashed lines indicate optionality (the parent may or may not have that child). The asterisk (*) indicates that there can be one or more occurrences of the corresponding element. The dotted line indicates that emotions is an attribute of the sentence element.