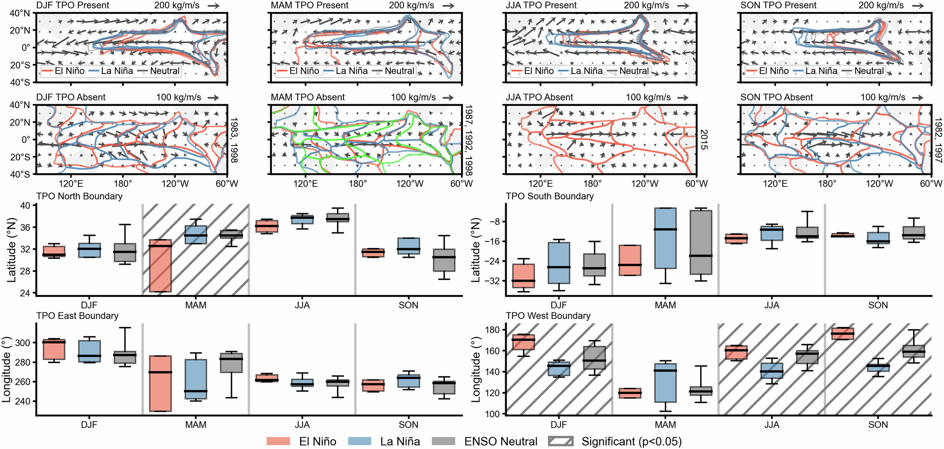
Fig. 10

Demonstration of TPO response to ENSO events. Top row shows TPO boundaries during different ENSO phases when present, overlaid with integrated moisture transport fluxes (seasonal means when TPO present, reference arrow: 200 kg/m/s). Second row displays AB configurations during TPO absence in strong El Niño years, with moisture flux anomalies (TPO-absent minus all-season mean, reference arrow: 100 kg/m/s) showing disrupted transport patterns. Bottom panels show boxplots of TPO boundary positions (North, South, East, West) across seasons and ENSO phases (El Niño, La Niña, Neutral), with diagonal hatching indicating significant differences (p-value < 0.05, one-way ANOVA).