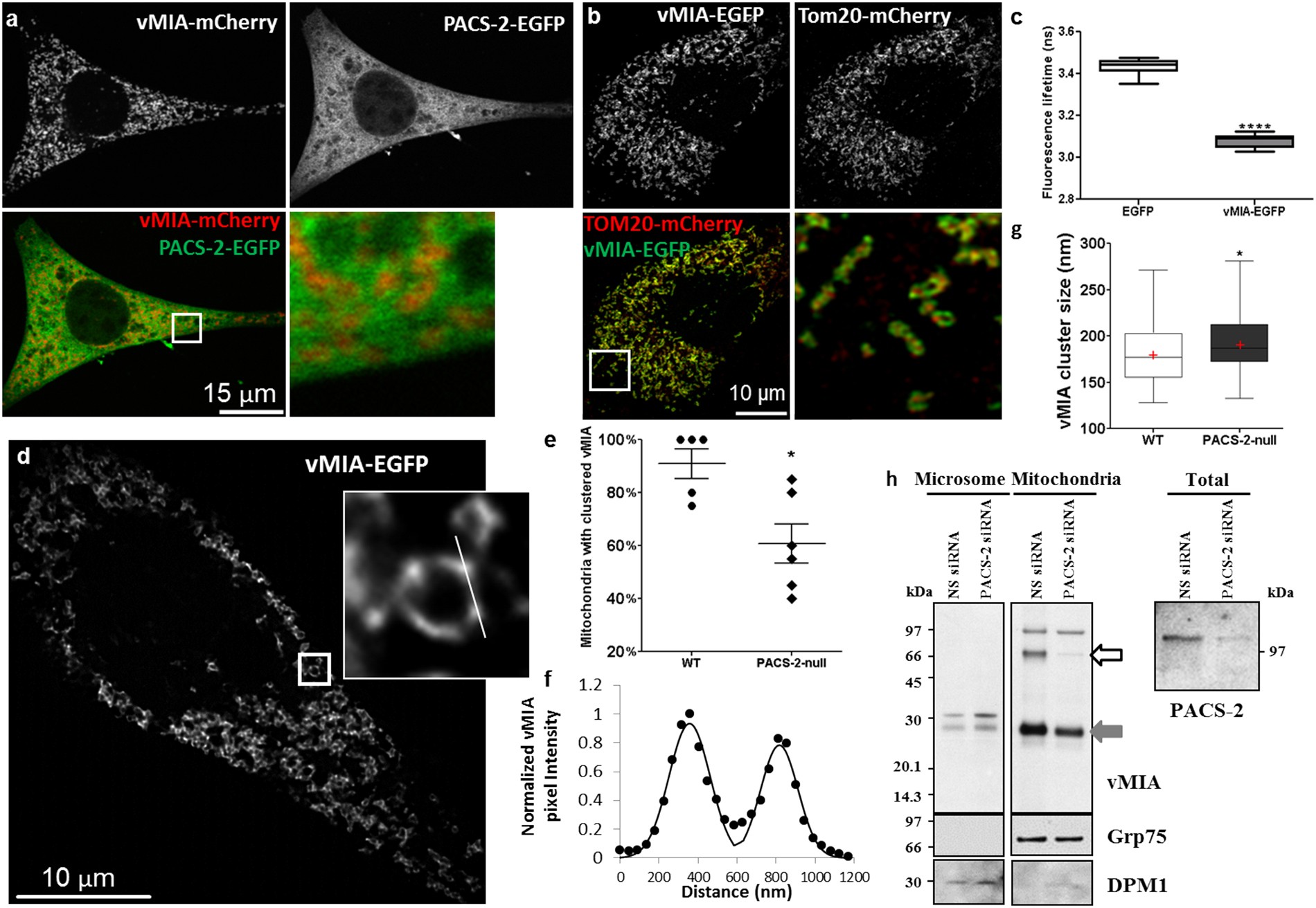
Figure 5

Role of PACS-2 in vMIA trafficking and clustering on the mitochondria. (a) WT MEFs transiently expressing vMIA-mCherry (red) and PACS-2-EGFP (green) were imaged by confocal microscopy. Shown are single confocal planes from a deconvolved z-stack as monochrome images of individual channels, which are pseudocolored for the merged image. The box marks the zoomed region. (b) A single confocal plane from a deconvolved z-stack of confocal images of PACS-2-null MEFs transiently expressing vMIA-EGFP (green) and Tom2-mCherry (red). The monochrome image of each fluorophore and the merged images are shown. The box marks the zoomed area. (c) The fluorescence lifetime comparison of cytosolic EGFP (τ = 3.44 ± 0.009 ns, n = 150 regions from 15 cells) and vMIA-EGFP (τ = 3.08 ± 0.009 ns, n = 120 regions from 12 cells) in PACS-2-null MEFs. (d) Zoomed single optical plane of a mitochondrion from a MSIM z-stack showing clustered distribution of vMIA-EGFP on the OMM of a transfected PACS-2-null MEF. (e) The percentage of mitochondria (20 mitochondria/cell) with clustered vMIA along the OMM in WT MEFs (n = 5 cells) and PACS-2-null MEFs (n = 6 cells). (f) Normalized pixel intensity of vMIA-EGFP along the line shown in the zoomed d inset. (g) Box plot showing the FWHM distribution of vMIA clusters (n = 60 clusters) in WT MEFs and PACS-2-null MEFs. The line and red, cross mark indicate the median and mean, respectively. (h) HeLa (PSS-120) cells8 were lipofected with nonspecific (NS siRNA) or PACS-2 (PACS-2 siRNA) siRNAs and vector expressing WT vMIA and harvested 48 h later as described18. PACS-2 knockdown was assessed using rabbit anti-PACS-2 antiserum (1:500; gift from Dr. G. Thomas). Transfected cells were fractionated to obtain purified microsomes and mitochondria. 10 μg of fractionated proteins were separated by SDS-PAGE and analyzed by Western using anti-vMIA (DC35, 1:500)8 or mitochondrial (Grp75, 1:1000; Stressgen) marker. Monomeric and dimeric vMIA are indicated by the grey and open arrows, respectively. *Represents p < 0.05, ****represents p < 0.0001. The blots were cropped to enhance the conciseness of presentation. Full-length blots are presented in Supplementary Figure S5.