Figure 4
From: ALS-linked FUS exerts a gain of toxic function involving aberrant p38 MAPK activation

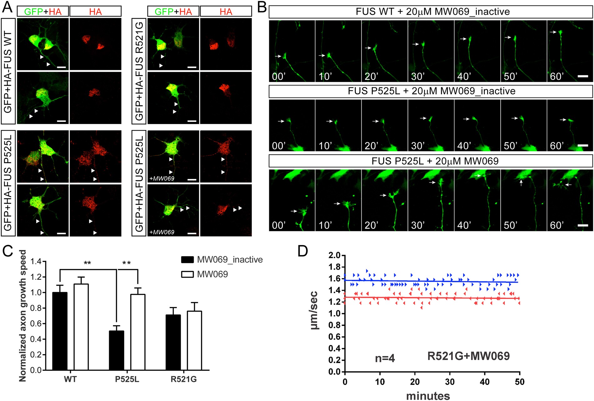
Mutant FUS impairs axon outgrowth in motor neurons through a mechanism involving p38 MAPK activity. Murine motor neurons were transiently co-transfected with FLAGHA-FUS WT, R521G or P525L and green fluorescent protein (GFP) at 2 days in vitro (DIV). Motor neurons were cultured in 20 μM MW069, a potent and selective p38 MAPK inhibitor, or an inactive analogue, MW069_inactive. (A) FUS WT and R521G are predominately expressed within the nucleus of motor neurons, where as FUS P525L is expressed in the nucleus and within axons (white arrowheads). FUS P525L localization is similar whether motor neurons are treated with MW069_inactive or MW069 (+MW069). (B) Montages corresponding to live cell imaging of axon outgrowth (white arrow) over a 60 min time course for the indicated condition. Note that the growth cone of a FUS P525L expressing motor neuron is stalled in the presence of MW069_inactive (middle panel) relative to the active form of MW069 (bottom panel). See Supplemental Video S1 for live cell imaging of all conditions. (C) Quantification of axon outgrowth speed compiled from n = 3 biological experiments normalized to the WT + MW069_inactive condition. Statistical significance (**p < 0.01) of pertinent comparisons are indicated. Additional significant comparisons include FUS WT + MW069 versus FUS R521G + MW069_inactive (p < 0.05) and FUS WT + MW069 versus FUS P525L + MW069_inactive (p < 0.0001). (D) The inhibition of FAT by FUS R521G is blocked by MW069 in squid axoplasm. The motility plot for FUS R521G in the absence of MW069 is shown in Fig. 1G.