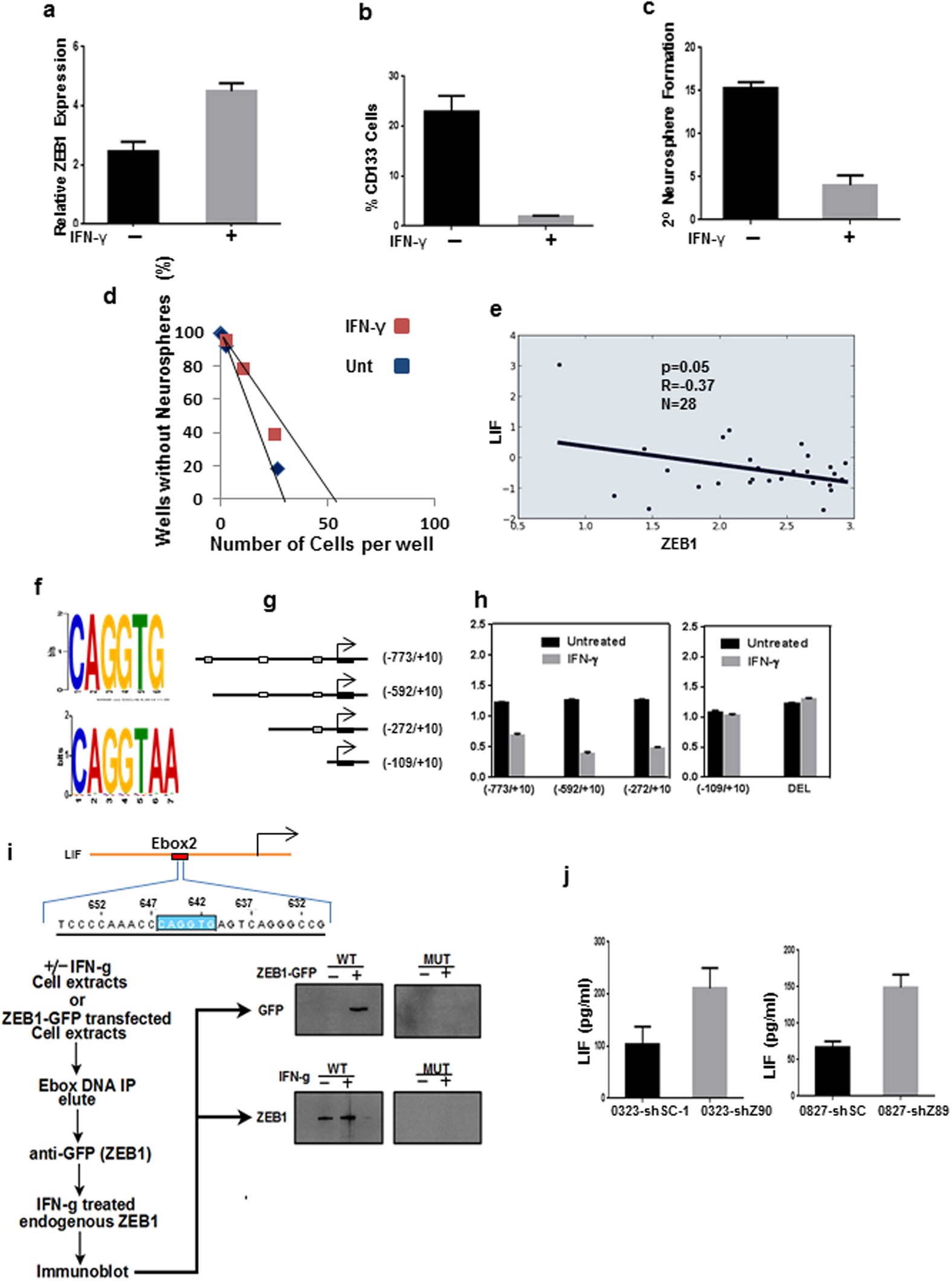
Figure 6

Effect of IFN-γ on LIF and ZEB1 activation in patient derived glioma cancer stem cells (GCSCs). (a) GCSCs were treated with IFN-γ for 3-days and ZEB1 expression levels were determined by qRT-PCR. (b) The percentage of CD133+ GCSCs in the presence and absence of IFN-γ were determined by flow cytometry. GCSCs were incubated with IFN-γ for 7-days. (c) The effects of IFN-γ on secondary neurosphere formation. (d) Limiting dilution sphere-forming assay indicated that cells not exposed to IFN-γ had increased self-renewal in vitro. (e) Spearman correlation between LIF and ZEB1 GBM patients (n = 28), rank correlation (R) and two-tailed significance is shown. (f) ZEB1 binding motifs within the LIF promoter (CAGGTG, ***P < 0.0001 and CAGGTA, ***P < 0.0001). (g) Schematic of LIF deletion constructs. (h) GCSCs transfected with LIF luciferase deletion constructs −773/+10, −592/+10, −272/+10, or −109/+10 or with ZEB1 binding sites deleted/mutated (DEL). The GCSCs were then incubated with IFN-γ to cause ZEB1 induction. (i) Oligonucleotide precipitation assay. Nuclear extracts from untreated GCSCs or GCSCs treated with IFN-γ were incubated with biotinylated double-stranded oligonucleotides corresponding to the putative ZEB1 binding motifs in the LIF promoter or a mutant version of that site (bottom western). Similarly, GFP-tagged ZEB1 was transiently transfected into GCSCs and the oligonucleotide precipitation assay was done (top western). (j) Determination of secreted LIF protein levels by ELISA after 72 hr treatment with IFN-γ of GCSCs 0323 (left) and 0827 (right). Error bars represent the mean of ± SEM of at least 3 experiments.