Figure 1
From: Dentin sialoprotein facilitates dental mesenchymal cell differentiation and dentin formation

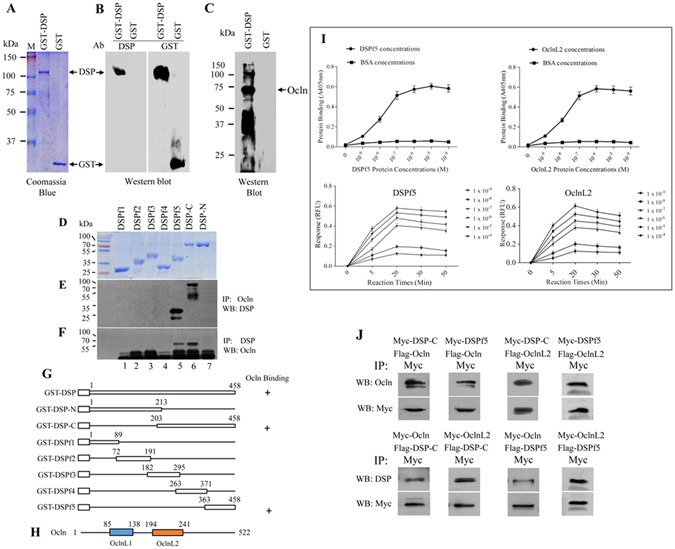
DSP interacts with occludin. Recombinant DSP 1–458, 1–213, 203–458, 1–89, 72–191, 182–295, 263–371, 363–458 were expressed in Escherichia coli BL21 and purified according to the manufacturer's instruction as described by “Materials and methods”. The purified DSP fusion proteins were confirmed by Coomassie blue staining (A,D) and Western blot assays using either an anti-GST or anti-DSP antibody (B). Interaction between DSP polypeptides and Ocln by GST pull down was detected by Western blot using anti-DSP and anti-Ocln antibodies (C,E,F). Arrow shows Ocln band (C). Mixture of different fragments of DSP and Ocln fusion proteins was pulled down by Ocln antibody and interaction of DSP with Ocln was detected using DSP antibody (E) and vice versa (F). The GST-DSP fusion protein constructs and the localization of the DSP protein stretch that contains Ocln-binding domain are illustrated (G). The DSP number starts at the translational start site of DSPP (Met) as No. 1. (H) Schematic representation of mouse Ocln protein structure from the initiation of the translation start site 1 to the end 522. OclnL1 and OclnL2 indicate the extracellular loop 1 (aa 85–183) and loop 2 (aa 194–241). (I) Either recombinant OclnL2 protein or BSA as control was coated in 96-well plates. Serial diluted biotinylated DSPf5 was added to the wells and incubated with the unlabeled recombinant OclnL2 protein or BSA, respectively. Bound DSPf5 was detected using AP-conjugated streptavidin and 1 mg/ml PNPP as substrate at 405 nm using a microplate reader. Binding affinity of different concentrations of DSPf5 to its substrate at the given time periods were calculated. Using the same method, binding of the biotinylated OclnL2 to the unlabeled DSPf5 was examined. Data point represent the mean ± S.D. (n = 3). (J) For in vivo studies, different fragments of DSP and Ocln cDNAs were subcloned into a CMV mammalian expression plasmid tagged with Flag or Myc peptides, respectively. Myc-Ocln and Flag-DSP as well as Myc-DSP and Flag-Ocln expression vectors were transfected into HEK-293 cells, respectively. After 48 h transfection, the proteins were harvested and protein-protein interactions were immunoprecipitated using Myc antibody. Protein-protein interaction was detected by Western blotting using anti-Myc, anti-DSP or anti-Ocln antibody.